分享到微信

打开微信,点击底部的“发现”,
使用“扫一扫”即可将网页分享至朋友圈。

2025/03/21

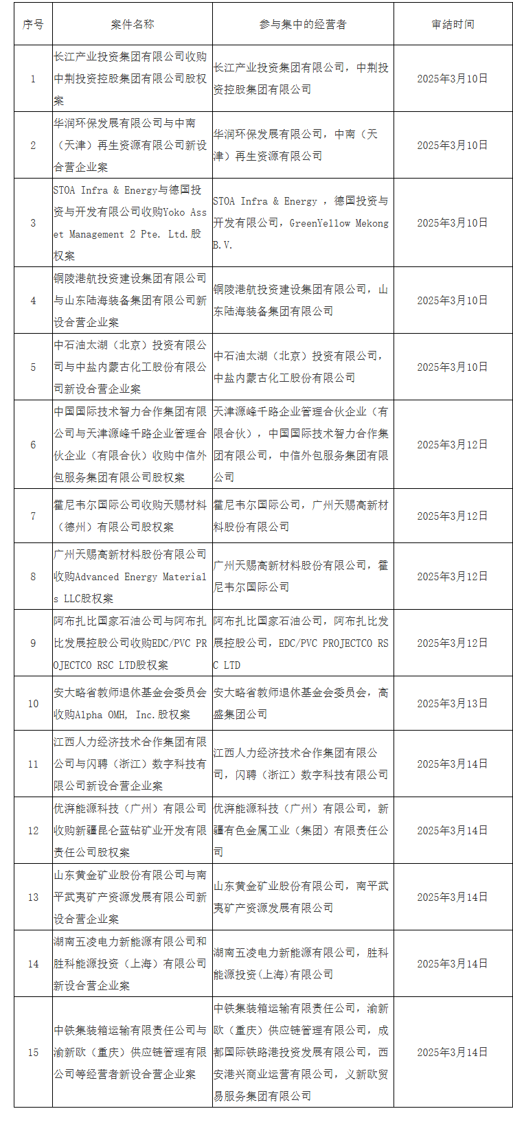
09:50【市场监管总局发布3月10日—3月16日无条件批准经营者集中案件列表】市场监管总局发布2025年3月10日—3月16日无条件批准经营者集中案件列表,其中包括长江产业投资集团有限公司收购中荆投资控股集团有限公司股权案等。

举报
点击关闭