分享到微信

打开微信,点击底部的“发现”,
使用“扫一扫”即可将网页分享至朋友圈。

2025/11/29

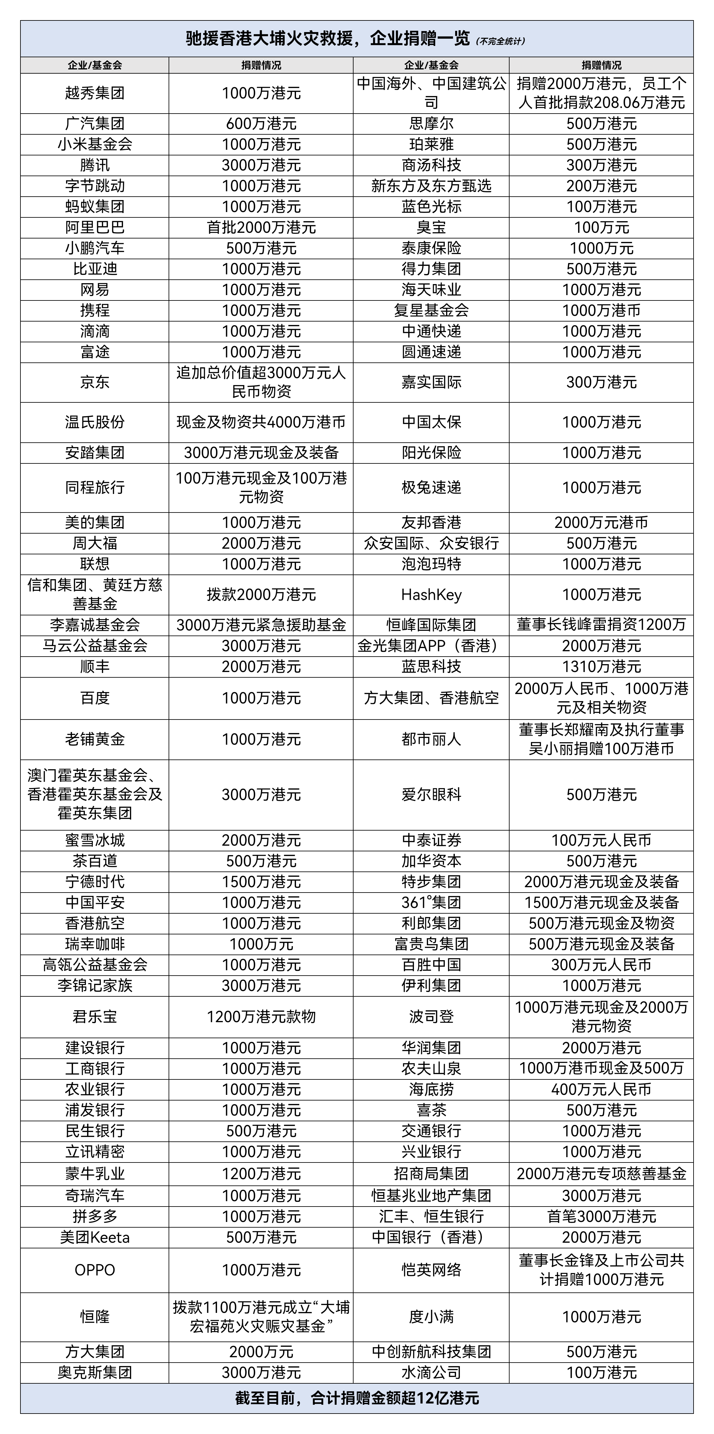
13:17【捐赠总额超12亿港元,企业驰援香港大埔火灾救援】11月26日下午,香港新界大埔屋邨宏福苑多栋住宅楼发生火灾,造成重大人员伤亡。据不完全统计,27日至28日,已有百余家企业及基金会捐款捐物,用于受灾人群的紧急救援与过渡安置,并助力灾后社区恢复工作。截至目前,合计捐赠总额已超过12亿港元。

举报
点击关闭