
{{aisd}}
AI生成 免责声明
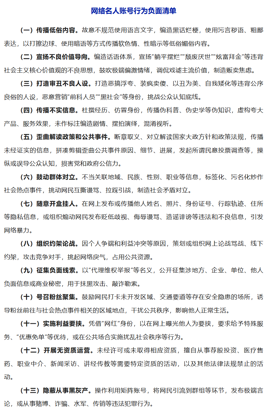
17:35【中央网信办发文规范网络名人账号行为管理】中央网信办发布关于规范网络名人账号行为管理的通知。通知称,网络名人账号粉丝数量大、社会关注度高,在互联网上有较强影响力和示范效应。为加强网络名人账号常态化管理,引导其自觉规范网上行为,防范不当网络言行造成负面影响,中央网信办制定了网络名人账号行为负面清单,对行为边界作出明确规定。各网站平台要认真落实法律法规要求,以及《网络信息内容生态治理规定》《互联网用户账号信息管理规定》《关于加强“自媒体”管理的通知》等相关规定,对照负面清单,严格落实主体责任,进一步健全涉及网络名人账号管理的社区规则、用户协议,依法依约加强对网络名人账号发布信息、直播互动、开设话题等行为管理,引导网络名人账号运营者合理使用影响力,规范网上言行。各地网信部门要履行属地管理责任,强化指导监管,督促相关网站平台做好网络名人账号行为规范管理工作。
