
{{aisd}}
AI生成 免责声明
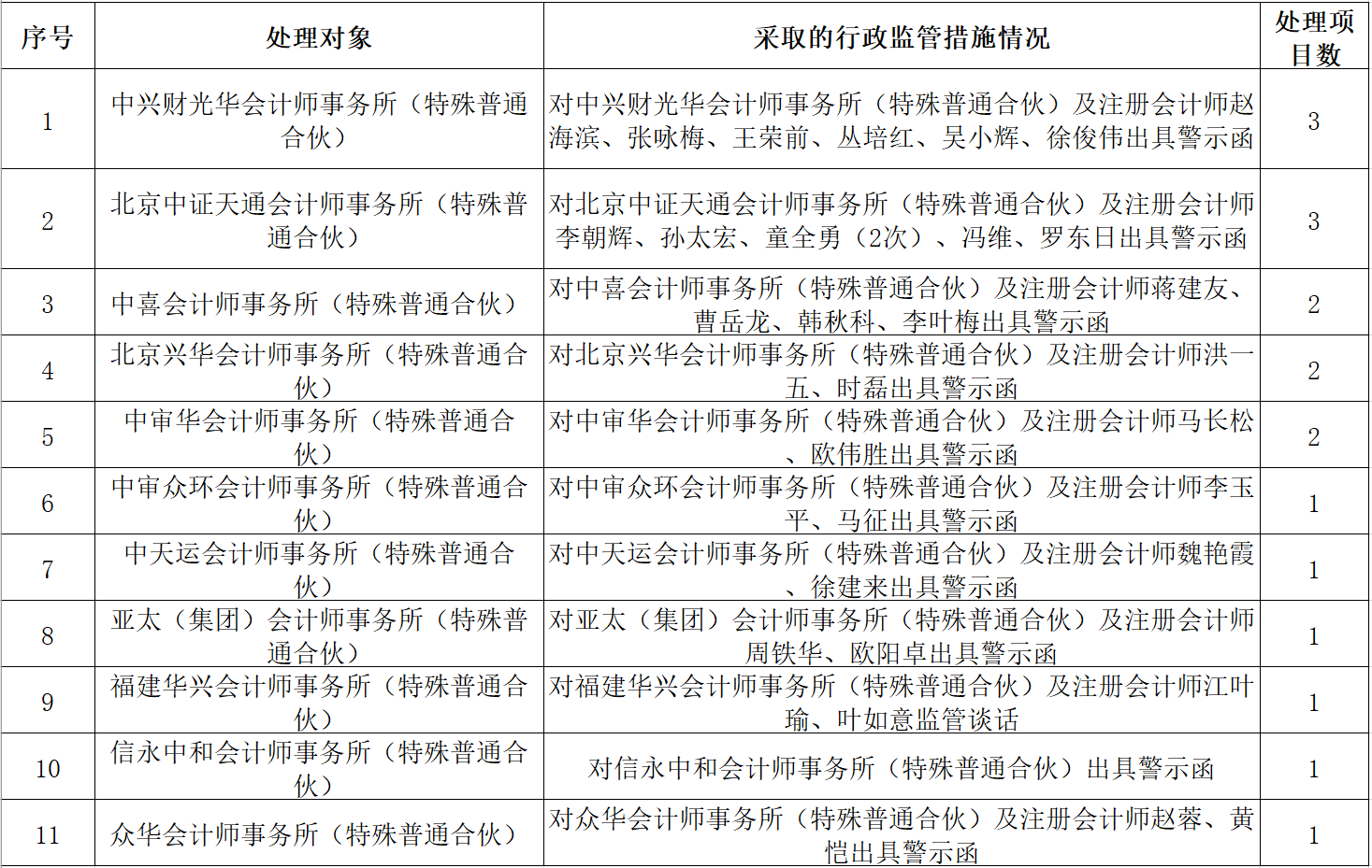
10月12日,证监会例会中通报了2018年度审计机构基础审计程序(函证)专项检查情况。根据检查情况,相关证监局拟对11家会计师事务所及29人次注册会计师分别采取监管谈话、出具警示函等行政监管措施并记入诚信档案,其中中兴财光华会计师事务所和北京中证天通会计师事务所均收到警示函并有3个项目被处理。

此次专项检查中,各证监局共抽取38家会计师事务所执业的365个审计项目。从选取方式来看,以问题与风险为导向方式选取244个项目,以双随机方式选取121个项目;从服务主体来看,检查项目主要以上市公司审计项目为主(281个),并适当兼顾了新三板、公司债券发行人等审计项目;从审计报告意见类型来看,标准无保留意见的项目有348个,带强调事项段的无保留意见的项目有12个,保留意见的项目有4个,无法表示意见的项目有1个。
据证监会新闻发言人高莉介绍,此次专项检查覆盖银行存款、应收账款等往来账户、发出商品、销售收入等多个资产负债表与利润表科目的函证程序执行情况。
总的来看,银行函证程序执行情况好于往来款函证,部分事务所还采用了函证中心、电子函证等创新方式来提高函证效果。但是,函证程序执行中普遍存在不规范问题,其中,函证控制不到位的问题最为突出(61%的抽查项目存在此问题),未对部分账户实施函证也未记录不予函证的理由(39%的抽查项目存在此问题),在未回函、回函不符、回函异常或不可靠时未采取措施获取进一步审计证据(34%的抽查项目存在此问题)等问题也较为突出。具体表现在:
一是部分执业项目的银行和往来款函证过程未保持必要控制,如未留存必要的询证函收发记录、未充分核对收发函地址等,个别询证函甚至由被审计单位代为寄出与收回。
二是一些执业项目的审计人员未勤勉尽责,函证程序遗漏个别银行账户和重要往来款账户,且未记录不予函证的理由、缺乏替代审计程序,包括零余额账户、第三方支付(支付宝、微信)账户、金额重大的往来款项及应收账款抵押、保理情况。
三是一些执业项目由于审计人员未保持谨慎性原则和必要的职业怀疑,在未收到回函、回函信息不相符或回函存在异常情形时,未采取措施获取进一步审计证据,或执行的审计程序不恰当、不充分,如回函缺少签章或签章不符、回函账户余额及其权属状况存在差异、替代程序未涵盖全部发函金额等,极个别地,一些询证函回函日期甚至在审计报告出具日之后,但会计师事务所也未考虑其对审计意见的影响。另外,一些执业项目由于会计师事务所质量控制工作流于形式,还存在其他若干函证程序执行不到位问题,如函证内容填写有误或关键信息缺失、未明确函证抽样标准或未按照标准严格执行、相关审计工作底稿不完善等。
高莉称,会计师事务所对资本市场财务信息进行鉴证,其审计执业质量直接影响资本市场信息披露质量,其中基础审计程序的有效执行是影响审计执业质量的重要环节。函证作为一项基础审计程序,可以为会计师事务所直接从第三方获取外部证据,证明力与可靠性更强,并可为多个账户及交易的多项认定提供审计证据,对评价审计项目执业质量和审计机构执业水平具有重要意义。
但近年来的监督检查发现,会计师事务所对于函证审计程序的执行情况不容乐观,个别项目甚至因此导致审计失败。监管机构的有效监管是实现资本市场审计行业可持续发展的重要保障。只有严格监管下的发展,才是高质量的发展,才能有利于培育具有国际竞争力的会计师事务所。
高莉称,各会计师事务所应当高度重视此次函证基础审计程序专项检查发现的相关问题,举一反三,对质量控制体系存在的问题进行梳理与整改,完善基础审计程序操作指引和质量控制复核要求。
就金融消费者权益保护实践创新、行业痛点、生态共建等核心议题展开深度研讨。
不需要修改商标法、新增法律制度。
目标是增强核心功能、提升核心竞争力。
超半数罚单直指券商经纪业务存在的违规行为,共涉及12家券商。这12家被处罚的券商以中小券商为主,包括金融街证券、江海证券、万和证券等。其中金融街证券是今年前两个月被处罚次数最多的券商,共收到6张罚单。
处罚落地,连锁反应接踵而至,部分公司即将被实施ST。