首页 > 新闻 > A股

分享到微信

打开微信,点击底部的“发现”,
使用“扫一扫”即可将网页分享至朋友圈。

鲁信创投提示风险:最新动态市盈率为1244倍

第一财经 2018-11-20 18:19:34

责编:李燕华

鲁信创投发布风险提示公告称,最新动态市盈率为1244倍,远高于金融业行业最新动态市盈率,请广大投资者注意投资风险。

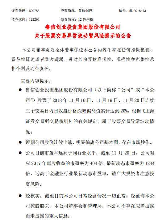
鲁信创投20日发布风险提示公告称,近期公司股价连续上涨,明显偏离公司基本面,存在市场炒作。公司目前市盈率远高于同行业水平,截至11月20日,公司对应2017年每股收益的市盈率为404倍,最新动态市盈率为1244倍,远高于金融业行业最新动态市盈率,请广大投资者注意投资风险。同时,截至目前本公司日常经营情况一切正常。

今日,鲁信创投逆市收涨1.87%,成交额超22亿元,该股此前已连续4个交易日涨停,11月份累计涨幅超160%。

昨日,鲁信创投也发布了风险提示公告,近期公司股价连续上涨,明显偏离公司基本面,存在市场炒作。公司2017年度净利润较往年大幅下滑,截至目前公司生产经营情况无重大变化。

投资人士分析认为,逻辑上,科创板的推出肯定有利于本身就是创投公司或者控股创投公司,如鲁信创投、九鼎投资、华金资本等业绩上涨,但实际利好仍有待观察。

有机构表示,科创板带动的创投概念股的强势特征即将分化,投资者不要盲目追高。

举报
相关股票
一财最热
点击关闭