
{{aisd}}
AI生成 免责声明
一、宏观逻辑
1、新增需求
1.1消费升级需求:年轻一代品质生活需求,大屏,随身,性价比,多场景播放需求等;
1.2装修搭配需求:新房装修、租房家电选配等,满足单身或者家庭工作之余休闲娱乐;
1.3多场景需求:传统居家休闲娱乐观影、野外露营观影、智能汽车智能座舱观影、会议直播观影等多场景应用。
2、替代升级需求
2.1大屏需求:传统偏好电视,不断拓宽电视尺寸,但是受制于出厂尺寸限制,难以进一步拓展,因此具备替代升级需求;
2.2智能家居中端:下一个智能终端触发结点,具备物联网的载体,如语音识别、门禁通话等场景,但是或许前景不明朗,或者性价比不高。
结论:从宏观行业需求分析上,消费级投影仪市场具备较大的品类增长,但是目前处于品牌导入期,因此,目前的发展阶段,处于细分需求新增、存量大屏置换阶段,处于市场的早中期培育期,需营销战略为主,打造品牌品质等。
二、产业逻辑
1、投影仪
定义:投影仪是一种将图像或者视频投射到幕布上的设备,与电视机类似, 其工作原理是将接收到的图像或视频数字信号转变为光信号播放。
种类:分商用级和消费级,目前以及未来都会以消费级用途为主。

2、投影仪的产业格局
市场参与者:2020年,线上市场销量CR4为50%,其中极米23%、坚果14%,轰天炮7%、微影6%、天猫魔屏5%、小米4%。
销售额:CR4占比63%,其中极米33%、坚果19%、小米6%、峰米4%。
格局特点:格局分散,参与者众多,龙头还未具备集中效应,且新品牌不断入局,需要投入巨额资本研发新品和投入营销。

3、投影仪的产业链价值和分工
3.1产业链条
投影仪整机设计上,主要涉及三项技术:1)整机设计,包括光机设计技术、硬件电路设计技术、整机结构设计技术,对应表现为投影设备的亮度、散热性、噪声大小、外观以及产品的稳定性以及良率;2)算法设计,包括智能感知算法开发、画质优化算法,对应表现为产品的智能性、易用性和画质清晰度;3)软件系统开发,对应产品的流畅度和内存损耗。


3.1.1底层技术:光机设计,硬件电路设计,整机结构设计
要素:核心竞争壁垒优势。投影仪的技术主要分为硬件设备和算法系统开发软硬件两个层面。其中,消费级的硬件逐步推广,主要是因为LCD和DLP技术方案、LED及激光光源的出现,使得投影仪小型化、便携化成为可能,智能算法系统的加持则极大改善用户使用体验。
硬件设备中,光机为整机设备的核心零部件,成本占比50%,其设计涉及三部分:包括合光系统设计、照明显示系统设计和成像系统设计。其中, 合光系统设计涉及光源的使用以及通过合理方案设计使光源发出稳定光束;照明显示系统设计根据图像色彩亮度信息,将合光系统发出的一束或三束均匀单色光在每个像素点上进行亮度调制,汇聚形成不断切换颜色的一束光射向成像系统;成像系统设计使照明显示系统调整过的光束经过过滤、折射和补偿等过程最终通过镜头实现成像,涉及较复杂的光学路径计算和设计。

而,光机设计是由光产生、光调制以及光投射三个环节组成,其中光调制的技术壁垒最高。
光调制是投影的核心环节,其根据图像色彩亮度信息,将光在每个像素点上进行亮度调制,汇聚形成不断切换颜色的一束光射向成像系统。
目前主流方案包括3LCD方案、LCOS方案和DLP方案,这三个方案各有优劣,有不同的厂家联盟使用。目前主流的方案是DLP方案,DLP技术由德州仪器花费10年耗资数十亿美元研发而成,工艺和专利壁垒很深,目前基本没有替代品。并且投影仪的重大突破严重依赖这些核心零部件的进展,其直接决定了投影仪的核心指标包括分辨率、亮度、大小等,是整个投影仪的心脏。


DLP核心技术目前只有德州仪器掌握,所需的DMD器件和DLP驱动芯片成本占比在25%以上。DLP技术原理并不复杂,但制造工艺非常复杂,类似半导体行业产业链的发展状况。根据极米科技的招股说明书,以单价占成本计算,2019年两者成本合计占智能微投成本的27.48%。

虽然投影技术方案被国外企业垄断,但我国在投影芯片等核心科技上逐渐取得突破。上海慧新辰实业(2020年6月被*ST晨鑫收购)于2019年推出首颗0.26英寸540P LCOS芯片,2020年底0.26英寸720P LCOS芯片正式进入量产,目前极米等投影仪品牌已展开测试。
对我国投影产业链的国产化具有重大意义,未来随着产品技术的提升和分辨率等指标的改善,我国有望摆脱对国外进口的依赖,建立独立自主的产业链。
光产生是投影仪另一个重点环节,主要通过合光系统将光源发出的光形成一束按照一定频率进行红、绿、蓝三色不断切换的光或三束稳定的单色光,有单色光+色轮方案和RGB三色光方案两种。
目前投影仪的光源主要使用LED光源和激光光源,LED由于是冷光源,散热要求低,光路较为简单,省电且寿命超长,相对于激光光源成本更为低廉,体积也更小,目前已成为投影仪主要光源。
2020H1投影仪出货量中LED光源占比已达到72.78%,国内主要厂商如极米、坚果、小米等万元以下机型基本采用LED作为光源。


亮度是LED光源的主要限制,但高亮度的LED光源技术较为复杂。一般LED光源投影仪投影亮度在1500 ANSI流明(测量投影仪光通量的参数,是衡量投影仪的核心指标之一)以下,我国在LED 照明产品的核心技术上已取得长足进展。
LED产业链分为上游芯片、中游封装、下游灯具三个部分,我国LED行业经过多年的创新发展,已经形成从材料到装备、从外延芯片到封装应用等完整的产业链,但在高亮度光源等高端领域依然落后于发达国家。

光投射是投影仪最后一个环节,指光束经过滤、折射、补偿等过程后对外投射,主要由镜头组和对应的结构部件及机械部件组成,其中镜头组一般包含十余块镜片。
2000 年以来我国凭借庞大的下游市场需求成为全球光学镜头最重要的市场之一,目前国产龙头厂家已具备部分镜头的设计能力,但镜头制造主要依靠扬明光学(台湾厂商)和南阳南方(中日合资,中光学旗下子公司)等公司,国内在镜头制造方面的产业链相较于调制器和光源更为完善。

目前我国光机技术尚处于起步阶段,具备自主生产光机能力的企业较少,且部分核心零部件如DMD芯片等仍然依赖对外采购。
国内光机供应商有广景视睿(阿里、坚果、极米等为客户)、成都迅达光电(坚果、酷乐视、海尔、联想、极米等为客户)、安华光电(坚果、极米当贝、Anker等为客户)、南阳南方(为极米代工制造光机,由极米负责设计光机)等,境外企业有扬明光学(极米2019年70%以上光机来源)等。
由于集成DMD器件和LED原材料等,光机的单价较高,根据分辨率不同价格在600-1400之间,根据极米科技的招股说明书披露,以单价计算,2019年光机采购价格(包含DMD器件和LED光源等)占整机成本的 46.49%。

总结:从成本构成来看,光机的自主设计开发决定了未来的竞争壁垒,以及利润率的提升,这个目前来看主要受制于海外企业。但是,投影仪主要用于消费级,因此大概率不会存在卡脖子的现象,但是需要担心成本价格上浮吃掉利润的情况。
3.1.2成品制造:已经形成配套成熟标准的生产链,整机以及配件的生产以及采购模式包括四类,分别是自主生产、外协加工、OEM和ODM。

3.1.3产品矩阵:底层技术决定产品形式,差异化不大,需要大量营销费用投入,提升品牌认知,前期品牌导入更加注重性价比,品牌忠实度应该不高。
投影仪具有比较量化的比较标准,消费者很容易比较不同产品的性能,产品品质是投影仪第一竞争力。投影仪的性能很大程度上取决于所用的核心零部件,从而导致投影仪存在较为明确的多维比较标准,包括分辨率、显示芯片型号、光源、亮度、色彩、对比度、处理器、运行内存、储存内存、操作系统、光源使用寿命、投射比、校正方式、对焦方式、噪音、功耗、尺寸、电池容量、特色功能如音响、3D、语音等。
其中分辨率、亮度和色彩是最为主要的衡量指标,也是产品价格带的主要划分标准。而由于目前消费级投影仪的主要消费群体是年轻人,以网购为主,且网上关于产品性能比较标准的科普贴很多,这使得其在对产品的辨别上具有充分的信息源,这决定了投影仪的购买要素。

3.1.4场景覆盖:当前主要是满足新增需求和替代需求为主,有大屏场景为主的需求,未来需要注重的是物联网的竞争高点,如流量、广告、互联网增值服务等。

4、投影仪的产业规模
4.1消费级市场规模快速增长
根据IDC数据,2019年我国投影设备出货量为462 万台,2011-2019年复合增速为14.19%;2019年消费级投影设备出货量为279万台,2017-2019年复合增速为46.5%。相比较之下,我国彩电的零售量增速则较为乏力,根据奥维云网的数据,2019年我国彩电零售量为4772万台,2012-2019年复合增速为0.62%。在此背景下,投影仪销量占彩电零售量的比重不断攀升,2019年达到9.44%,其中家用投影仪占比5.7%,存在置换替代的空间。

4.2市场空间测算
短期测算:投影仪渗透率逐步上升,未来3年规模年均增长25%。根据国信证券测算,2020年投影仪在彩电销量中的渗透率为8.36%,2017-2020年渗透率年均提升2.09pct,我国彩电早在10年就已完成普及,销量在2016年见顶。基于此我们的假设及计算过程如下:
1) 假设电视销量在未来保持2016-2019年的平均销量水平(考虑到2020年疫情的影响,不采用2020年的数据),即每年4900万台。2021-2023年投影仪在彩电销量中的渗透率每年提升 1.8/1.75/1.7pct,则2023年投影仪渗透率为13.61%,销量为666.89万台,2021-2023年分别增长33.8%/17.2%/14.3%。
2)2020年我国智能投影仪销售均价为2360元/台,假设在高性能新品和物价水平变动下每年提升3%,2023年均价为2579元/台,对应市场规模为 172亿元,年均增长25.12%。

长期测算:投影仪保有量上升,长期空间至少可达372亿元。如果算上更换周期和农村家庭市场保有量,根据国信证券测算,假设稳态下投影仪价格保持2023年2579元/台的均价,则稳态下智能投影仪行业规模可达372.28亿元。

总结:3年内,叠加更换周期和渗透率的提升,投影仪市场容量在172—372亿。
三、我国投影仪市场格局
目前,我国在消费级投影仪市场上,已经形成了以极米科技、坚果等代表的龙头公司,其中,以极米科技占据国产市场龙头地位。
极米科技的生意模式是以投影仪硬件为搭载工具,通过运营系统操作,将视频等内容触达用户端,因此可以将公司的商业模式视为以终端整机设计、生产和销售为核心,互联网内容端为加成的形式。希望的终极是硬件为基础外形,视频内容以及应用生态是内核。
目前该公司的产品矩阵服务为:智能投影产品、投影相关配件、互联网增值服务三大产品服务,其中智能投影业务占比90%以上。

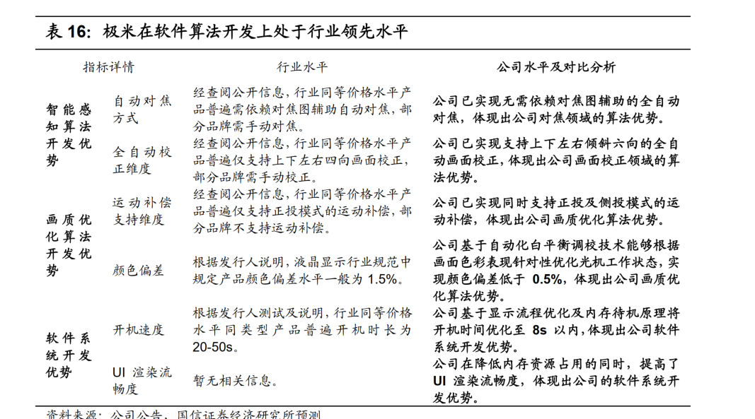
并且在核心技术壁垒上,国产龙头公司的研发实力愈发强大,比如极米科技,在软硬件技术方面取得了丰硕的研发成果。硬件方面,公司在光机设计、硬件电路设计和整机结构设计上掌握了自主核心科技:

软件方面,公司在算法开发和软件系统开发上积淀较深:
1)智能感知算法开发:公司具备行业领先的智能感知算法开发能力,尤其在画面校正领域及自动对焦领域等智能感知核心领域已实现行业先进水平;
2)画质优化算法开发:公司具备出色的画质优化算法开发能力,从画面清晰度、画面色彩表现、画面纯净度三个方面切入开发了一系列提高投影设备画质水平的算法,部分细分领域算法已实现行业先进水平;
3)软件系统开发:公司具备基于安卓系统内核的智能投影软件系统开发能力,形成高流畅度和低内存损耗的智能投影软件系统, 实现业内首次将投影产品开机速度优化至8s以内,开机速度提升400%以上。

总结:过硬的研发实力,造就了国产龙头公司在产品品质和创新上以及用户体验上,可以保持业内一流水平,实现竞争领先,这是最核心的竞争壁垒。
最后,我们回顾整个消费级投影仪市场来看,这个行业属性更多的是满足细分市场的新增需求以及替代需求为主,需要投入大量的资本开支进行硬件生产,外扩延展性强度不高,不具备轻资产模式。
在具体到公司商业模式来看,更多带有硬件生产制造和销售的属性,虽然具备一定的互联网增值服务属性,和石头科技这类创造新品类和新需求不具备可比性,同类对比还是以电视机替代为主,因此整个行业的空间在300亿左右,很难具备形成大产业趋势,因此细分行业的公司市值增长成为千亿级别的巨头,更多需要把握阶段性的成长机会。
(作者为金斧子集团创始人兼CEO)

对于企业家而言,最重要的不再是追逐某一个具体的“龙虾”产品,而是修炼内功,以正确的发心和前瞻的视野,驾驭AI这股洪流。
全球能源转型进入深水区,更多目光投向中国的智慧和系统解决方案,中国新能源对全球的“普惠”获得越来越多的国际认可;同时,全球能源转型的关键正从“政策倡导”和“外交博弈”,切换为“技术创新”与“实践落地”。
当人工智能与基础科学深度融合,科学发现的新范式正在开启。