
{{aisd}}
AI生成 免责声明
【观国内】
东部战区位台岛周边海空域组织诸军兵种联合战备警巡和联合火力打击演练
东部战区新闻发言人施毅陆军大校表示,12月25日,中国人民解放军东部战区位台岛周边海空域组织诸军兵种联合战备警巡和联合火力打击演练。这是针对当前美台升级勾连挑衅的坚决回应。战区部队将采取一切必要措施,坚决捍卫国家主权和领土完整。(东部战区公众号)
三部门:农村地区疫情将进入“迎峰转段”的新阶段
据农业农村部网站12月25日消息,12月24日,中央农办、农业农村部、国家乡村振兴局在京召开全国农村地区新冠肺炎疫情防控工作视频会议。会议指出,当前,农村地区疫情将进入“迎峰转段”的新阶段,又面临岁末年初人群大流动等新的挑战,各级党委农办、农业农村部门、乡村振兴局务必发挥好各级党委农村工作领导小组统筹协调作用,调动各方面资源力量,积极有为地做好农村疫情防控重点工作。
国家卫健委:25日起不再发布每日疫情信息
12月25日,国家卫健委网站发布说明:从25日起,不再发布每日疫情信息,将由中国疾控中心发布相关疫情信息,供参考和研究使用。
国务院联防联控机制:调整智飞龙科马重组新冠病毒疫苗(CHO细胞)接种人群范围
据国家卫健委网站12月25日消息,国务院联防联控机制综合组发布关于调整智飞龙科马重组新冠病毒疫苗(CHO细胞)接种人群范围并实施加强免疫接种的通知,智飞龙科马重组新冠病毒疫苗(CHO细胞)可用于3-17岁人群,接种人群范围扩大至3岁以上人群。使用智飞龙科马重组新冠病毒疫苗(CHO细胞)完成全程接种满6个月的18岁以上人群,可使用原疫苗进行1剂次加强免疫。
浙江日新增报告阳性人员数已突破100万例,预计高峰提前到达
据浙江疫情发布会12月25日消息,目前,浙江日新增报告阳性人员数已突破100万例,根据近期病例监测和社区抽样调查结果,对感染情况进行预测,预计浙江高峰将提前到达,在元旦前后进入高位平台期,期间日新增阳性人员最高将达200万,高峰期预计维持一周左右。(浙江发布公众号)
“上海发布”微信公号发布通知,鼓励电商平台和邮政快递企业持续提供快递、外卖服务,2022年12月25日至2023年1月27日期间,对重点监测的电商平台和邮政快递企业,给予上岗工作的一线人员每人每天60元补贴;对元旦期间(2022年12月31日至2023年1月2日)和春节期间(2023年1月21日至1月27日)上岗工作的一线人员,给予每人每天150元补贴。
广东省教育考试院:推迟举行近期五项考试
12月25日,据广东省教育考试院公众号消息,鉴于当前广东省疫情发展情况,经研究决定,普通高考体育术科统考推迟到2月13日至22日进行;普通高等学校招收中等职业学校毕业生统一考试推迟到2月22日至23日进行;广东省中等职业技术教育专业技能课程考试推迟到2月24日进行;普通高中学业水平合格性考试推迟到2月24日至26日进行。另外,1月高等教育自学考试推迟到4月1日至2日进行。
最近两周国内实际执行客运航班量已恢复至去年同期近八成水平
据官方数据,12月25日,北京首都、大兴两机场航班量和上周基本持平。当日首都机场计划进出港航班447架次,运送旅客3.86万人次。大兴机场计划进出港航班306架次。从全国民航数据来看,12月7日-12月20日国内实际执行客运航班量8.9万班次,已恢复至去年同期近八成水平。(央视财经)
春运部分车次车票已售罄
截至24日中午12点,全国铁路共出售车票135万张,春运首日(1月7日)车票中,广州至湖南地区和成渝地区余票相对紧张。春运首日(1月7日)出发的北京-郑州、北京-武汉等热门线路二等座余票较少,部分车次已售罄。根据目前车票预售的情况来看,旅客主要出行的方向是去往成都、上海、广州等地。(央视财经)
石家庄至北京实现1小时通达
记者从河北省发改委获悉,自12月26日开始实行新的全国铁路列车运行图。河北省会石家庄至首都北京实现1小时通达,至承德运行时间进一步优化压缩,并开行石家庄至廊坊高铁直达列车。这标志着河北省会石家庄正式融入环首都1小时交通圈。(央视新闻)
新成昆铁路今天全线通车运营
26日,历经十年艰苦建设的新成昆铁路全线正式投入运营。新成昆铁路北起四川成都,南到云南昆明,线路全长915公里,设计时速160公里。全线通车运营后,四川成都至云南昆明列车运行时间由19个小时缩短至7个小时左右。(央视新闻)
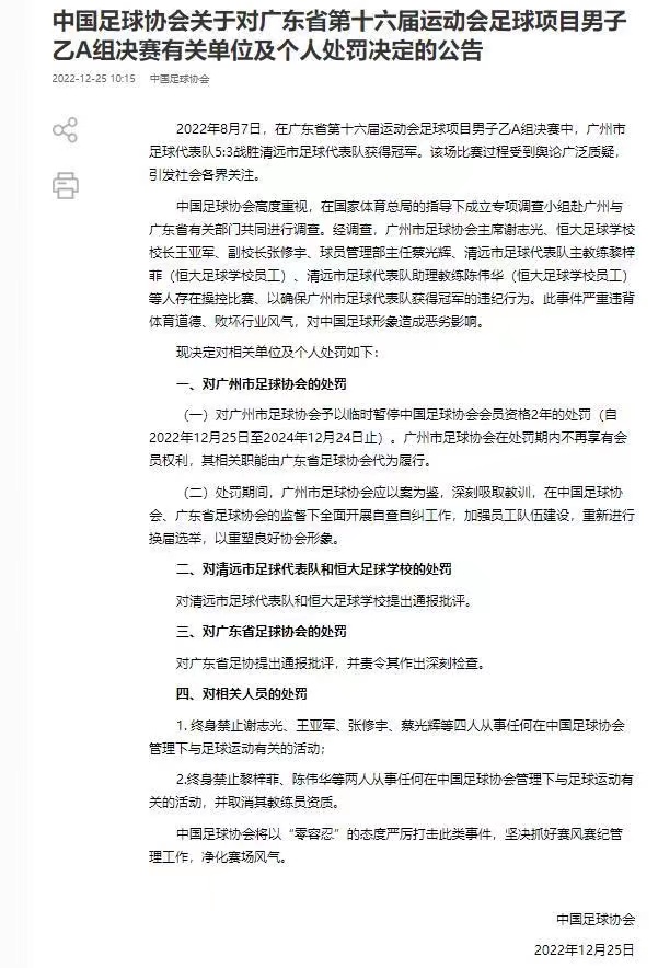
中国足协通报广东省运会假球事件:暂停广州足协会员资格2年
12月25日,中国足协发布关于对广东省第十六届运动会足球项目男子乙A组决赛有关单位及个人处罚决定的公告,对广州市足球协会予以临时暂停中国足球协会会员资格2年的处罚。(中国足协、澎湃新闻)

【览海外】
国际原子能机构将在乌四个核电站派驻专家
据俄罗斯卫星网23日报道,国际原子能机构发布消息称,准备在乌克兰四个核电站,也就是切尔诺贝利核电站、赫梅利尼茨基核电站、罗弗诺核电站和南乌克兰核电站长期派驻专家。派驻专家目的是予以技术支持,并在必要情况下提供援助,帮助乌克兰维持核电站的核安全以及设施安全。(央视新闻)
普京:俄罗斯不拒绝就乌克兰周边局势进行谈判
据塔斯社12月25日报道,俄罗斯总统普京在接受俄国家电视台一档节目采访时表示,俄方并不拒绝就乌克兰周边局势进行谈判,并愿意与所有相关方进行谈判。 (央视新闻)
俄财长:俄罗斯不会按西方规定的价格供应石油
据俄新社12月25日报道,俄罗斯财政部部长西卢安诺夫当天对媒体表示,俄罗斯不会按西方设定的价格供应石油,即便成本不断上升,也要寻找新的市场和物流。西卢安诺夫说,俄罗斯承认,消费者决定价格,但是需要通过市场手段。(央视新闻)
日本多地连降大雪 致约百人死伤
受冬季气压分布和冷空气持续影响,日本17日以来多地连降大雪,局地积雪厚度超过1.6米。政府部门数据显示,截至25日9时,大雪已造成14人死亡、80余人受伤。部分地区出现通信故障,数以万计家庭停电,多条铁路停运,多个航班延误。(央视新闻)

冬季风暴已造成美国至少28人死亡
据美国国家广播公司(NBC)当地时间12月25日报道,目前冬季风暴已在全美导致至少28人死亡,科罗拉多州、堪萨斯州、俄克拉荷马州、内布拉斯加州和纽约州等州均有死亡记录。其中,受灾严重的纽约州布法罗市有7人死亡,该市国际机场已经关闭。(央视新闻)
【大公司】
中国电子数据产业集团正式成立
据中国电子消息,12月25日,国内首家由中央企业设立的数据产业集团——中国电子数据产业集团在广东深圳正式揭牌成立。作为中国电子主业版块之一,数据产业集团将聚焦探索数据安全、数据要素化等领域,以赋能数字政府和行业数字化转型为主战场,打造国家网信事业核心战略科技力量。
东航接收的全球首架C919今起开始验证飞行
东航接收的全球首架C919飞机,将从12月26日开始100小时的验证飞行。验证飞行将全面检验东航各系统为迎接C919商业运行所开展的准备是否可靠,能否向旅客提供安全舒适的国产大飞机航程,以此为即将开启的商业运行完成最后冲刺。(中国民航网)
微博回应收购新浪传闻:不涉及两者之间管理关系变更
针对微博发公告拟收购新浪网技术(中国)有限公司100%股权一事,有外界解读为微博将收购新浪。25日,记者从微博获悉,本次公告披露的买卖协议主要为微博收购新浪旗下一子公司,该公司除日常经营外还持有包括新浪大厦在内的若干资产。新浪集团持有众多子公司以及相应的多种业务,本次买卖,也不涉及二者之间的任何管理关系变更。(中新网)
蔚来李斌:明年目标是超过雷克萨斯燃油车销量
在12月25日媒体交流会上,蔚来董事长李斌表示,明年将有三款新车会发布,预计在明年第四季度时可以看到二代平台整体销量的潜力。蔚来明年目标是超过雷克萨斯燃油车销量。数据显示,雷克萨斯今年1-10月在中国市场累计销量15.6万辆,2021年全年销量约为22.6万辆。(证券时报)
马斯克:推特“不再处于破产快车道上”,但还有很多工作要做
外媒消息,在外界的压力下,推特公司当地时间24日恢复了一项提供预防自杀信息的功能;马斯克当天还表示,推特“不再处于破产的快车道上”,但承认“还有很多工作要做”。此前,马斯克曾于本月18日称推特“自5月以来一直处于破产的快车道上”。(环球网)
【掘金圈】
本周近1300亿元限售股解禁
本周将有77.37亿股限售股上市流通,以12月23日收盘价计算,市值约1296.18亿元,均较上周有所增加。个股来看,解禁市值较大的有云南白药、招商公路、国网信通、华特气体、炬光科技、铂科新材等。

本周2只新股发行、4只首发上市
本周将有2只新股发行,其中12月26日发行的是百利天恒;12月27日发行的是迅安科技。这2只新股累计发行数量共计约0.53亿股,预计募集资金金额共计18.21亿元。此外,本周将有4只新股首发上市,12月26日上市的是瑞奇智造、山外山、珠城科技;12月27日上市的是纬达光电。

【一财精选】
记者调研采访了上海30余家主要医院,上海诸多医疗机构都开通了互联网医院在线就医配药,并提供在线开具处方和药品配送到家等服务,解决一些轻症疾病的看病用药需求。由于需求旺盛,互联网医院人手和运力仍需加强。
个人养老金制度启动满月,各机构火速推进,不过居民参与度还有待进一步提升。研究员认为,下一步可考虑对缴纳上限进行适当调整,以鼓励更多居民参与。从投资角度来看,距离退休时间较近的居民,可选择储蓄、保险等更稳健的产品;距离退休时间较远的居民,可以适当选择更多的基金和理财产品。
从高歌猛进到“雪崩”,“疯狂的价格博弈”贯穿了今年的光伏行业。业内预计明年硅料和硅片都将面临过剩。而面临技术变革与产能相对短缺的电池环节会否成为明年最大看点,值得投资者关注。
【今日预告】
22:00--直播丨2022年终讲
第一财经每日早间精选热点新闻,点击「听新闻」,一键收听。
第一财经每日早间精选热点新闻,点击「听新闻」,一键收听。
第一财经每日早间精选热点新闻,点击「听新闻」,一键收听。
第一财经每日早间精选热点新闻,点击「听新闻」,一键收听。
第一财经每日早间精选热点新闻,点击「听新闻」,一键收听。