
{{aisd}}
AI生成 免责声明
一份针对海洋城市综合竞争力的最新评估报告显示,上海、香港跻身全球海洋城市十强,深圳、青岛位列前20名。
10月11日,由综合开发研究院(中国·深圳)可持续发展与海洋经济研究所与广东粤港澳大湾区研究院联合编制的《全球海洋城市竞争力指数报告(2025)》在深圳发布。

《全球海洋城市竞争力指数报告(2025)》发布会暨海洋城市发展研讨会现场
报告基于经贸活力、科技创新、海事服务、国际影响和城市治理五大维度,对全球60个海洋城市进行了系统评估。样本城市的选取既保证了地理分布的均衡性,又兼顾了发展水平、功能定位的多样性,能够真实反映全球海洋城市的竞争格局与发展规律。
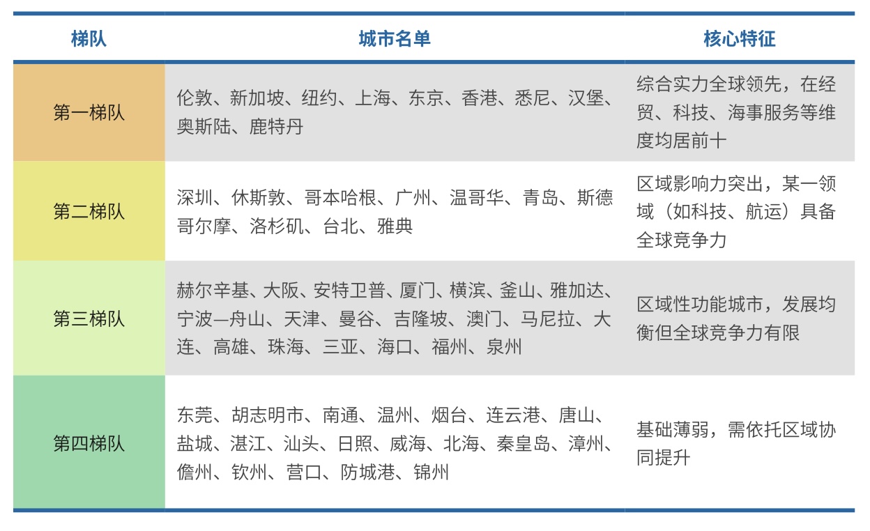
报告显示,全球海洋城市竞争力呈现清晰的“四大梯队”分布格局。伦敦、新加坡、纽约凭借其综合优势稳居第一梯队,成为全球海洋城市发展的标杆。上海、东京、香港、悉尼、汉堡、奥斯陆、鹿特丹等城市也跻身前十,与“纽伦新”共同组成全球海洋城市的头部阵营。
亚太城市集体崛起,构成第二、三梯队的绝大部分。第二梯队包括深圳、休斯敦、哥本哈根、广州、温哥华、青岛、斯德哥尔摩、洛杉矶、台北和雅典等10个城市,第三梯队有赫尔辛基、大阪、安特卫普、厦门、横滨、釜山、雅加达、宁波-舟山、天津等21个城市。

全球海洋城市四大梯队(图表来自《全球海洋城市竞争力指数报告(2025)》)
中国共有16个城市入围第二、三梯队,占总数的一半以上,成为全球海洋竞争中不可忽视的“中国力量”。其中,深圳(全球第11)、广州(全球第14)、青岛(全球第16)、台北(全球第19)等城市在科技创新、经贸活力等领域表现突出。
报告提出,上海、深圳、青岛成为国内三大“海洋经济圈引领者”。其中,上海作为中国海洋经济的领头羊,经贸活力排名全球第二,港口货物吞吐量位居全球首位,正加速从“全球供应链的参与者”向“全球价值链的塑造者”转型。
深圳在科技创新维度上高居全球第四,该城市在海洋电子信息、高端装备制造及水下机器人等新兴领域的创新能力,为打造“全球海洋中心城市”提供了硬核支撑。
青岛充分发挥其雄厚的海洋科教资源,科技创新排名全球第八,拥有全国约五分之一的涉海科研机构和近三分之一的涉海两院院士,已成为全国海洋科技创新策源地。
报告主编、经济学家樊纲在报告发布会上指出:“海洋城市的真正竞争力不在于码头的长度或船舶的吨位数,而在于能否构建‘硬基建+软规则+新生态’的三重优势。”当前,人工智能、深海开发、蓝碳交易等新技术新业态正重塑海洋竞争逻辑,中国海洋城市在保持“硬基建”优势的同时,需在规则制定、生态构建等“软实力”方面实现突破。
基于这一判断,报告为中国海洋城市提出了“四维提升路径”,即构建开放型经济生态圈、打造科技创新策源地、深化全球治理参与度、创新绿色低碳模式。“核心是回答一个根本问题:中国海洋城市如何从全球供应链的参与者,真正成长为全球价值链的塑造者。”樊纲说。
报告预测,2025-2030年,技术驱动的效率革命和绿色低碳转型将成为海洋城市竞争的主旋律。海上数据中心、海洋AI、绿色燃料加注(如LNG)、蓝碳经济等新业态将快速发展,抢占新赛道有利于海洋城市在全球竞争中占据主动。
股价达到高位后,资本市场对光模块企业的经营动向已十分敏感。
摩根士丹利发布研报持续看好中国人形机器人产业链发展,多家深圳企业跻身全球核心企业百强榜单,凸显深圳在构建完备产业链、推动技术创新与加速资本集聚方面的显著优势。
工业大增与服务业较快增长是重要支撑因素。
我国海洋经济已成长为国民经济的重要增长极,正从资源依赖型向科技引领型转型,涵盖油气开发、海上风电、海洋生物医药等多元产业,并在保障能源安全、推动绿色低碳、拓展对外开放和培育新质生产力等方面发挥关键战略作用。
链上企业加速研产扩能,多地寻求优势生态位