
{{aisd}}
AI生成 免责声明
一、“十五五”时期的时代背景与战略意义
“十五五”时期(2026-2030年)是我国全面建设社会主义现代化国家新征程的关键五年,肩负着为2035年基本实现社会主义现代化远景目标奠定决定性基础的历史使命。这一时期面临“两个变局,一个飞跃”的复杂背景:全球百年未有之大变局加速演进、国内从土地财政全面转向新质生产力之变局、人工智能催生的第四次工业革命科技飞跃。
从国际环境看,大国博弈加剧,科技竞争白热化,全球产业链供应链呈现“区域化、近岸化、本土化”重构特征。特朗普政府推行“美国优先”政策,对华技术封锁和关税壁垒不断升级,中国面临的外部环境更加复杂严峻。多边贸易体系面临挑战,国际规则博弈深化,中国需要在动荡变革期中精准识变、科学应变、主动谋变。
从国内发展看,传统增长动能减弱,人口老龄化加剧,经济转型升级压力增大。同时,中国也拥有超大规模市场、完整产业体系和不断提升的科技创新能力等优势。要素成本优势减弱,但人力资本"工程师红利"加速释放,超大规模市场正从"量的扩张"转向"质的升级"。
“十五五”时期的战略意义在于,这是基本实现现代化夯实基础、全面发力的关键时期,需要推动事关中国式现代化全局的战略任务取得重大突破;这是全面深化改革与制度型开放的突破期,党的二十届三中全会部署的300多项改革任务需要在2029年前完成;这是推动共同富裕与民生福祉提升的深化期,需要在发展中保障和改善民生;这是全面绿色转型与生态文明建设的关键期,是落实"双碳"目标的重要窗口期。
在这一关键阶段,中国需要统筹安全与发展,增强科技创新能力,提升产业链供应链韧性和安全水平,推动经济高质量发展,为2035年基本实现社会主义现代化奠定坚实基础。
二、核心主线:新质生产力、内需、安全
“十五五”规划(2026-2030年)的顶层设计可归纳为三条环环相扣、系统协同的核心主线:以发展“新质生产力”为核心引擎,以“扩大内需与深化改革开放”为根本支撑,以“统筹发展与安全”为必要保障。
主线一:发展新质生产力(核心引擎)
“十五五”规划将培育和发展“新质生产力”确立为战略核心,其本质是推动经济从传统要素驱动向创新主导的先进生产力系统跃迁,着力破解发展不平衡不充分问题。新质生产力的内涵覆盖三大产业维度:传统产业转型升级、新兴产业规模壮大、未来产业前瞻布局。通过技术改造提升传统产业能级,加速培育战略性新兴产业,以及超前谋划未来产业赛道,共同构成提升全要素生产率、塑造发展新动能的关键路径。与此同时,新质生产力发展更加注重强化创新驱动的系统性支撑。根据全国人大相关建议,“十五五”期间有望构建并完善全要素生产率指标体系,为推动高质量发展提供更科学的导向依据。
重点方向:
1. 科技创新与产业融合:当前,全球科技竞争持续加剧,产业链供应链的韧性与安全正面临严峻考验。核心技术受限、国际准入壁垒高筑、关键原材料供应紧张等问题日益突出,在此背景下,中国将科技自立自强提升至国家发展的战略支撑地位。“十五五”期间,深入推进战略性新兴产业发展,特别是在关键核心技术领域实现自主突破,已成为摆脱外部制约、增强产业链自主可控能力、维护国家经济与科技安全的必然路径。这不仅关乎经济发展,更涉及国家长远生存与发展的战略底线。

2. 改造提升传统产业:“十五五”期间,我国将系统推动传统产业向智能化、绿色化、高端化协同转型。传统产业多属劳动密集型、以制造加工为主,目前仍具有广阔的升级空间。
一是能源行业。根据国家统计局数据,2024年能源消费总量达59.6亿吨标准煤,清洁能源占比28.6%,较上年提升2.2个百分点。
二是工程建筑行业。工程建筑行业2024年总产值预计达32.65万亿元,增加值约8.99万亿元,占GDP比重6.67%。该行业正积极发展绿色建筑(截至2023年末累计超40亿平方米)、装配式建筑等工业化建造方式,并应用BIM、人工智能等数字技术推动智能建造,以适应新基建需求。
三是钢铁行业。钢铁行业2024年粗钢产量10.05亿吨,生铁产量8.52亿吨,未来将重点推动超低排放改造和极致能效工程,加强氢冶金、CCUS等低碳技术研发,优化产品结构,发展高强度、特种钢材等高附加值产品,提升产业集中度与数字化水平。
四是有色金属行业,2024年十种常用有色金属产量达到创纪录的7918.8万吨,同比增长4.3%。
“十五五”期间,提升传统产业基础能力和全球价值链地位将成为关键任务。国家预计将持续推进产业基础再造与重大技术装备攻关工程,着力突破关键基础材料、核心零部件、先进基础工艺及工业软件等环节,增强产业链自主可控能力。同时,推动产业向高端化、品牌化、服务化转型,鼓励企业加大研发投入,提升产品技术含量与附加值,积极发展服务型制造,如总集成总承包、全生命周期管理、远程运维等模式。此外,还将优化产业链供应链结构,支持龙头企业发挥带动作用,促进大中小企业融通发展,构建更具韧性和竞争力的现代产业集群。


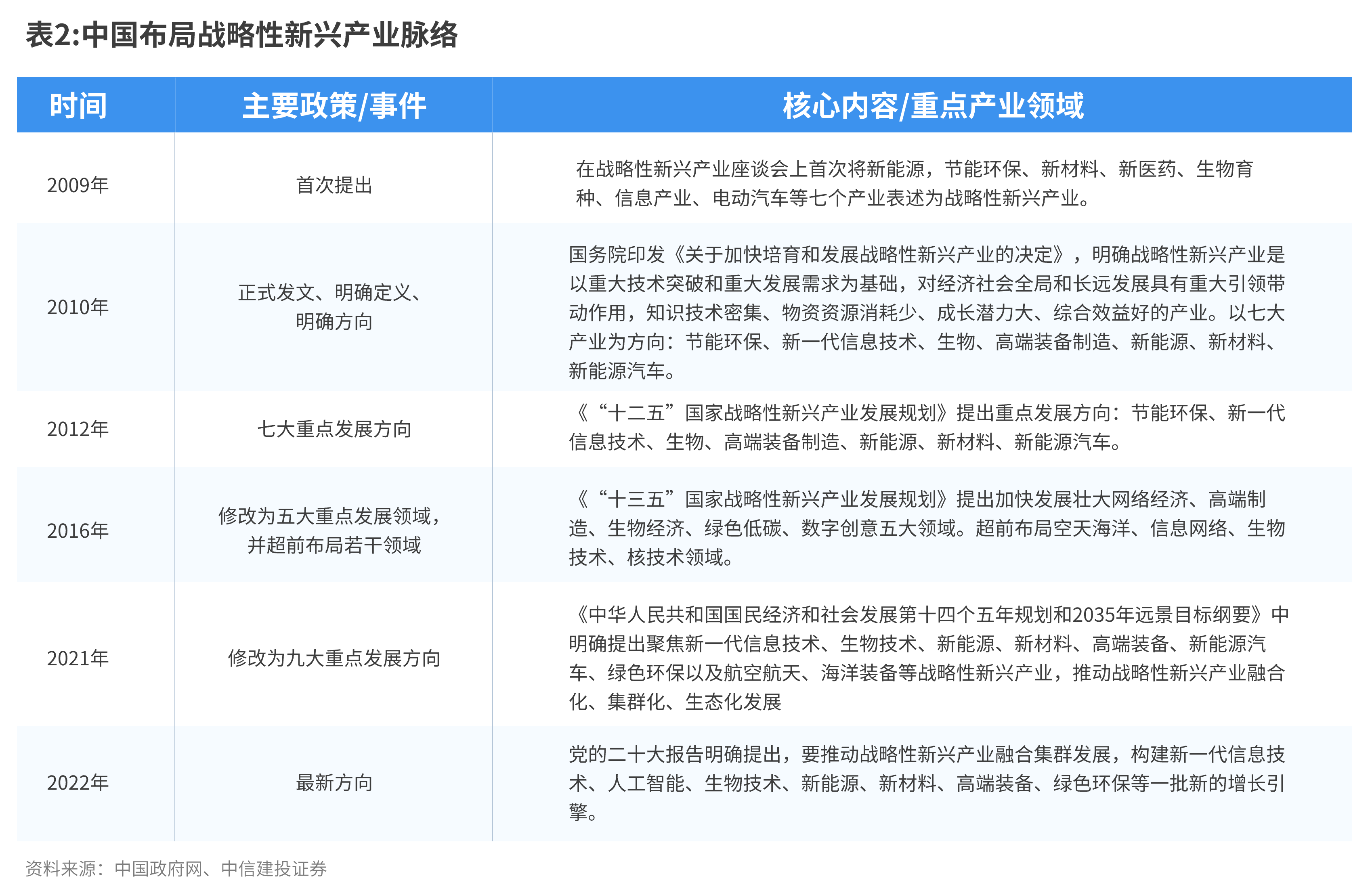
3. 构建现代化产业体系:当前,单一企业或单项技术的突破已难以持续支撑我国战略性新兴产业整体壮大和国际竞争力提升。因此,发展重点正从培育“单项冠军”企业,转向系统构建具有国际竞争力的产业集群,并打造开放协同、资源共享、风险共担的创新生态系统。
具体而言,国家层面正积极推动建设一批世界级和国家级战略性新兴产业集群。根据《工业战略性新兴产业分类目录(2023)》,我国已在23个省级区域布局了66个国家级集群,覆盖新一代信息技术、高端装备制造、新材料、生物、新能源汽车、新能源、节能环保、航空航天、海洋装备共九大产业。
与此同时,我国正在积极构建“政产学研金服用”深度融合的创新联合体,强化共性技术研发平台和中试验证平台等关键公共服务能力,支持龙头企业发挥引领带动作用,推动大中小企业融通发展、协同进步。
主线二:扩大内需、提振消费
自去年底中央经济工作会议将“大力提振消费”列为年度首要任务以来,促消费已成为宏观政策的核心优先方向。随着《提振消费专项行动方案》的印发,以及后续金融支持政策、个人消费贷款贴息和服务业主体贷款贴息等举措的密集出台,一个财政、金融、产业政策协同发力的消费支持体系正在加速构建,这充分表明提振消费是关乎长远的战略部署,而非短期刺激工具。
然而,当前居民消费的内生动能仍有待加强。数据显示,居民消费意愿持续偏低,预防性储蓄动机强烈,消费者信心指数整体仍显低迷。消费市场呈现出“政策驱动型复苏”的结构性特征,特别是在“以旧换新”等补贴政策带动下,家电、汽车等特定品类销售表现亮眼。例如,在相关政策推动下,2024年国产新能源汽车销量同比增长35.5%,全国汽车置换更新申请量显著攀升。但未能享受直接补贴的消费品类增长动能相对偏弱,社会消费品零售总额的全面性、内生性扩张动力仍显不足。国家统计局数据也表明,居民消费能力和信心仍有待提升,消费内生动能仍需增强。


在此背景下,“十五五”阶段提振消费仍将是经济工作的重中之重,政策有望沿着完擅长效机制的方向进一步深化:其重点将从耐用品消费逐步扩展至半耐用品、非耐用品消费领域,并积极发展服务消费,特别是增加优质服务供给,以更好地满足居民多层次、多样化的消费需求。
主线三:统筹发展与安全(必要保障)
在国家安全领域,“统筹发展和安全”预计将继续构成“十五五”规划的底层逻辑。随着国际形势的发展,产业链供应链安全以及关键领域风险防范的内涵与外延将进一步拓展。
回顾发展历程,“十三五”规划首次明确将“统筹发展和安全”提升至国家战略高度;“十四五”规划则将其纳入经济社会发展指导思想,并首次设置专章对国家安全进行战略部署,着重强调要持续提升粮食、能源、重要产业链供应链的安全保障能力,并健全防范化解风险的长效机制。预计“十五五”规划将延续这一战略延续性,并在新发展阶段更加突出科技自立自强、产业链供应链的自主可控以及关键领域风险的防范。
“十四五”期间已强调要着力攻克关键技术。进入“十五五”时期,科技自立自强的战略地位将进一步提升,成为统筹发展和安全的关键战略支点。为实现这一目标,一方面将强化区域创新引领作用,期望长三角、珠三角等具有先进技术基础的经济大省勇挑重担,持续加大研发投入,并有效运用政府投资基金等机制,集中资源突破关键核心技术瓶颈。另一方面,规划预计将更注重构建覆盖基础研究、技术攻关、成果转化全链条的创新生态系统,特别是完善针对关键技术和未来产业的“耐心资本”投入机制,增强金融体系对科技创新长周期、高风险特点的适配能力。在着力实现技术突破的同时,也将秉持开放态度,加强国际科技合作,积极应对科技领域面临的挑战。

在全球产业格局加速重构的背景下,中国必须坚持更高水平对外开放与科技自立自强并重,着力降低对外部关键技术和原材料的依赖程度,全面提升经济发展的韧性、创新力和安全性,加快构建自主可控、安全可靠的现代化产业体系。具体实施路径包括:将东中西部产业转移协调机制作为“十五五”时期的重要战略举措,围绕重点产业推进“建链、延链、补链、强链”系统性工程,增强区域间产业协同能力,优化全国产业链整体布局。同时,深化“一带一路”框架下的产业合作,构建跨国生产体系,支持企业在东南亚、非洲等新兴市场设立本地化生产基地,形成“国内研发、海外制造、全球销售”的一体化产业链布局。此外,积极推动供应链多元化战略,鼓励企业充分利用RCEP及各类双边自贸协定政策红利,拓展东盟、拉美、中东等新兴市场,有效分散供应链风险,提升全球资源配置能力。
三、总结
“十五五”时期作为中国迈向高质量发展的关键阶段,新质生产力将成为驱动经济增长的核心引擎,提振消费成为我国经济工作的优先任务,统筹发展和安全的关系是底层逻辑。通过科技创新引领、产业结构升级、绿色低碳转型和内需潜力释放等多重举措协同发力,中国经济有望实现质量变革、效率变革、动力变革的系统性提升。作为全面建设社会主义现代化国家、向第二个百年奋斗目标进军的关键五年,这一时期承载着巩固“十四五”发展成果、为实现2035年远景目标奠定决定性基础的双重使命。立足新发展阶段、贯彻新发展理念、构建新发展格局,中国将以高质量发展为主题,为基本实现社会主义现代化开拓更加坚实广阔的发展前景。
预计到2030年,全国绿氢需求每年约240万吨到430万吨,绿氨+绿色甲醇年产量将超过5000万吨。
构建起完整的政府资产负债表、损益表和现金流量表,让每一分钱都花在刀刃上,让所有可能的风险都可计算、可量化、可管控,更加积极的财政政策才能真正物尽其用。
多位专家和代表委员建议,将医保保障机制从“基金封顶”转向“个人自付封顶”。
这一部署既是对中国“双碳”目标的持续践行,也是应对全球能源变革、保障能源自主安全的关键举措。
一场围绕新型研究型大学的竞逐,正在全国多地提速。