
{{aisd}}
AI生成 免责声明
“明年1月1日起,向好友发淫秽信息违法”的新闻登上各平台热搜,再度引发社会对新治安管理处罚法的热议。一时间,“明年起不要再发私密视频”“夫妻情侣不能互发私密信息示爱、调情”的言论涌现。
事实上,“向好友发淫秽信息违法”并非一则新规定,更不是明年1月1日起将施行的新治安管理处罚法相关条款所要表达的全部内容,前述对新法条款的解读有片面理解之嫌。
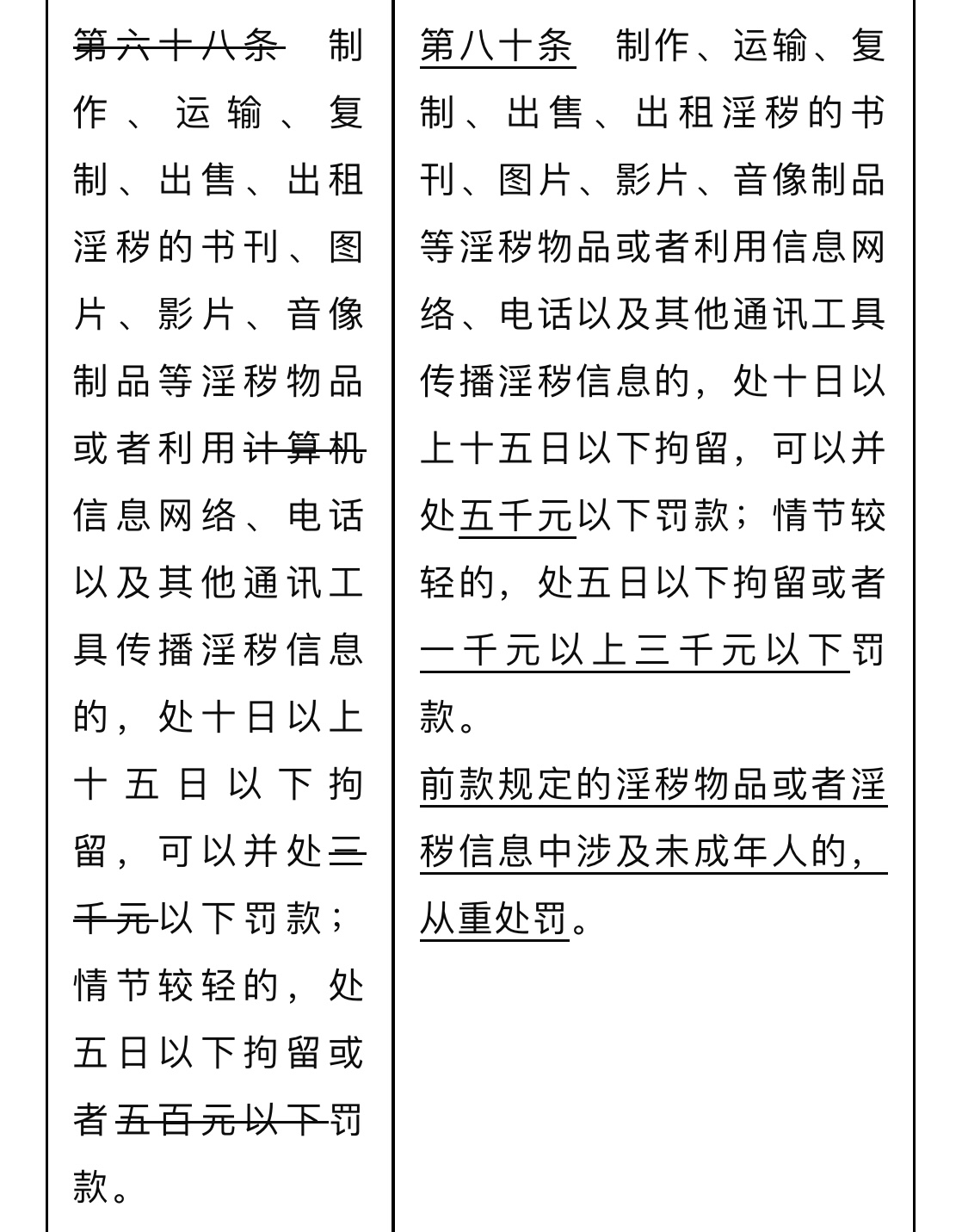
新修订的治安管理处罚法第八十条规定,制作、运输、复制、出售、出租淫秽的书刊、图片、影片、音像制品等淫秽物品或者利用信息网络、电话以及其他通讯工具传播淫秽信息的,处十日以上十五日以下拘留,可以并处五千元以下罚款;情节较轻的,处五日以下拘留或者一千元以上三千元以下罚款。前款规定的淫秽物品或者淫秽信息中涉及未成年人的,从重处罚。
对比旧法的第六十八条,可以看到新法将原来的“计算机信息网络”改成了“信息网络”,这一调整,更多是由于随着信息技术发展,信息空间不再局限于计算机信息网络。旧法相关条款自2005年通过以来,未进行过修改,彼时的表述已不再适应当今的社会环境。

治安管理处罚法旧版(左)与新版(右)对比
“对于传播淫秽信息条款的修改,应理解为是对原有法律规范的完善,而非创设全新的禁止性规定。”北京嘉潍律师事务所合伙人赵占领律师告诉第一财经记者,修改的目的在于,使法律能够更有效地规制利用新型通信技术进行的违法行为,填补治理空白,而非突然将私人聊天行为“入罪入罚”。
事实上,过去早已有“用微信发淫秽视频给好友属犯法”的案例。2022年,江苏电视台城市频道曾公开报道一起“男子多次微信转发淫秽视频被拘”的案件:江苏南京警方接到群众匿名举报,称男子王某多次通过微信向好友发送淫秽小视频。王某被传唤到派出所接受调查。民警对其手机内容进行提取,经鉴定查明,其多次向多人发送淫秽信息,其好友接收后进行转发。根据治安管理处罚法的相关规定,王某等5人被行政拘留。
新法对比旧法更为突出的变化有两点,其一是提高了相关违法行为的处罚力度,针对一般情节的罚款额度,由原来的“三千元以下罚款”提升至“五千元以下罚款”,针对情节较轻的罚款额度,由原来的“五百元以下罚款”提升至“一千元以上三千元以下罚款”,以增强法律威慑。
其二,增加了对涉及未成年人情形的从重处罚规定,突出对未成年人的特殊保护。此举不仅呼应了2020年修订的《未成年人保护法》确立的“最有利于未成年人”原则及新增“网络保护”专章,更有助于打击针对儿童的网络色情。
总体来看,赵占领律师指出新法条款打击的行为模式是明确的:首先,覆盖了各类传播场景,包括在微信群、QQ群等相对公开的场合分享,也包括通过私聊向他人发送;其次,重点惩治有组织或造成不良后果的行为,例如群主放任成员在群内大量传播淫秽信息,或者向多人、不特定人传播,情节严重时甚至可能构成刑事犯罪;最后,尤其严厉地打击涉及未成年人的传播行为。
不过,公众情绪也折射出他们对这一法律条款未来实施情况的担心:如果仅是私下和好友、恋人或者配偶互发一些私密照片视频,就构成违法了吗?
对此,赵占领律师表示,这种担忧可以理解,但很大程度上是源于对法律概念的误读和对执法原则的误解。“关键在于区分‘淫秽信息’与‘私密信息’。法律禁止传播的是‘淫秽信息’,主要指具体描绘性行为或露骨宣扬色情的物品。而情侣、配偶之间出于情感交流目的互发的私密照片或视频,只要不涉及上述淫秽内容,且未向第三方传播,通常不被视为法律规制的对象。”
赵占领指出,治安管理处罚法的适用遵循“谦抑性”原则,对于不影响社会秩序的私人领域行为,法律没有过度介入的必要。当然,在未经当事人同意的情况下,将私密内容向外界传播,则可能涉嫌侵犯隐私,甚至涉嫌构成犯罪。
坚守金融初心,浦银金租以“浦公英”社会责任公益品牌为核心,在扶贫助学、未成年人保护、社区服务关爱等领域深耕十余年,成为金融行业慈善典范。
及时公布广受社会公众关注的事故调查处理结果,具备充分的法律依据
如何理解“封存”?给予“从头再来”的机会,与对毒品犯罪零容忍并不冲突。
“好的”公共讨论机制应遵循四大原则。
涉毒行为分“违法”与“犯罪”,刑事犯罪记录不适用封存规则.