分享到微信![]() 打开微信,点击底部的“发现”, 使用“扫一扫”即可将网页分享至朋友圈。 |
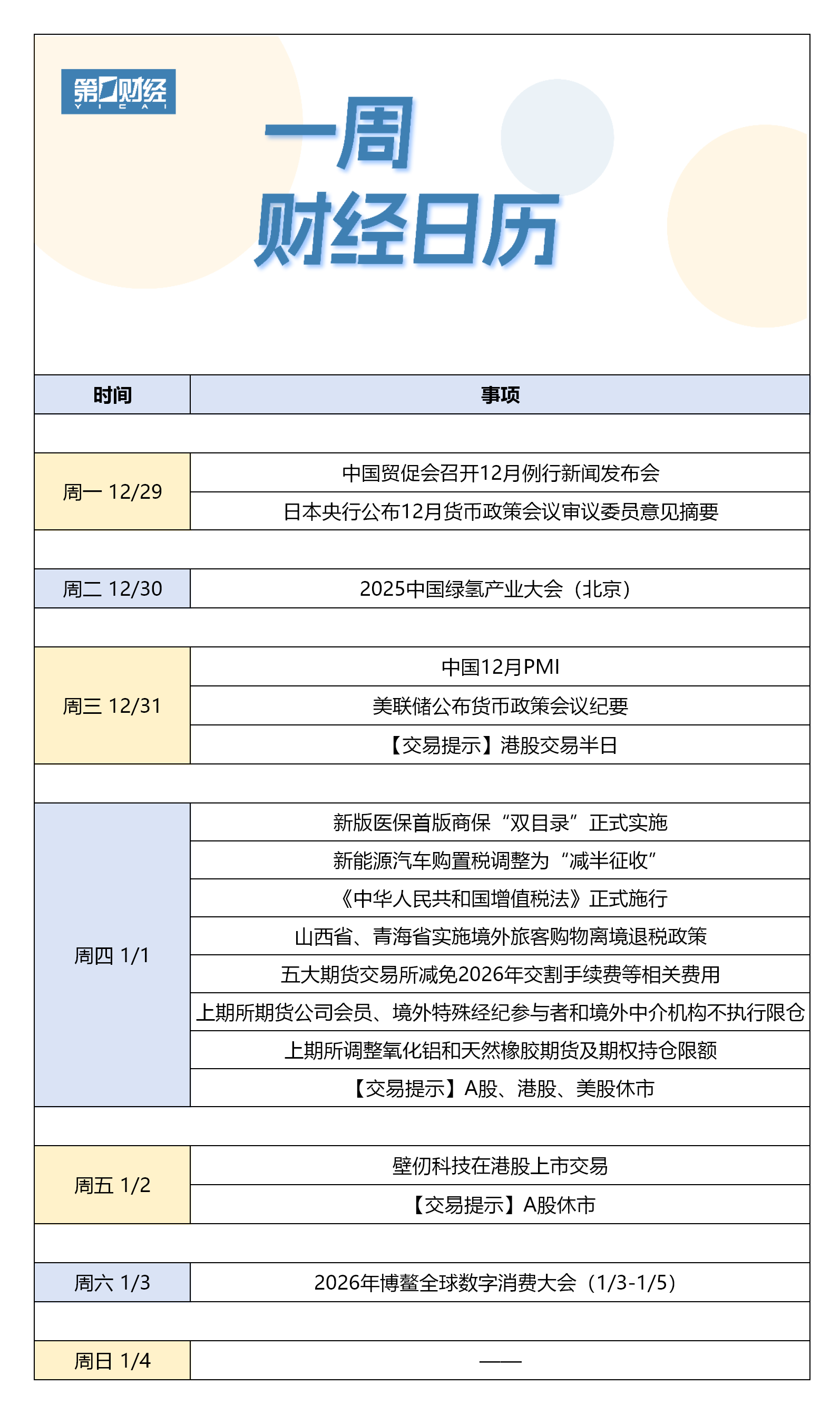
下周财经日历(12月29日-1月4日)
第一财经 2025-12-27 20:55:54
作者:一财资讯 责编:高明妍
AI帮你提炼, 10秒看完要点
智能挖掘相关板块, 定位投资机会

12月PMI数据将公布;医保商保“双目录”将实施;美联储将公布货币政策会议纪要……
举报
此内容为第一财经原创,著作权归第一财经所有。未经第一财经书面授权,不得以任何方式加以使用,包括转载、摘编、复制或建立镜像。第一财经保留追究侵权者法律责任的权利。
如需获得授权请联系第一财经版权部:
banquan@yicai.com