首页 > 新闻 > 资讯

分享到微信

打开微信,点击底部的“发现”,
使用“扫一扫”即可将网页分享至朋友圈。

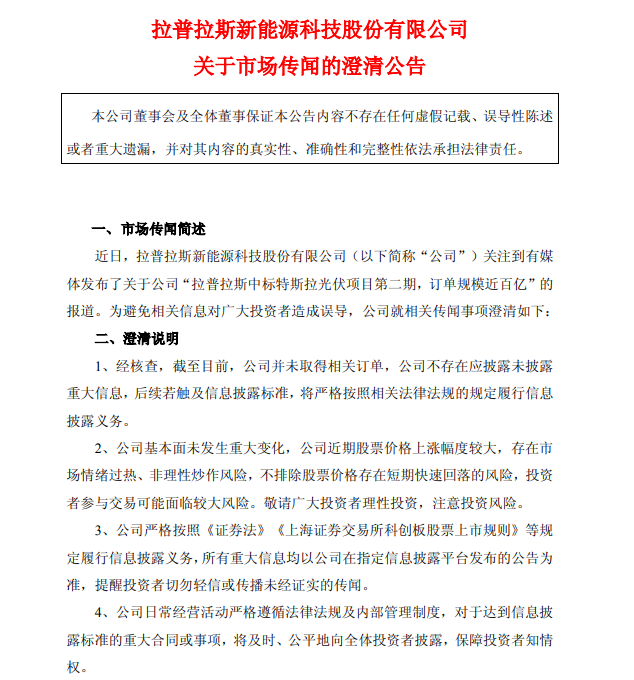
拉普拉斯回应“中标特斯拉光伏项目第二期,订单规模近百亿”传闻:截至目前未取得相关订单

第一财经 2026-04-01 12:34:34 听新闻

责编:高明妍

拉普拉斯回应“中标特斯拉光伏项目第二期,订单规模近百亿”传闻:截至目前未取得相关订单

拉普拉斯午间公告,公司关注到有媒体发布了关于公司“拉普拉斯中标特斯拉光伏项目第二期,订单规模近百亿”的报道。为避免相关信息对广大投资者造成误导,公司就相关传闻事项澄清如下:经核查,截至目前,公司并未取得相关订单,公司不存在应披露未披露重大信息。公司基本面未发生重大变化,公司近期股票价格上涨幅度较大,存在市场情绪过热、非理性炒作风险,不排除股票价格存在短期快速回落的风险,投资者参与交易可能面临较大风险。

举报
第一财经广告合作,请点击这里
此内容为第一财经原创,著作权归第一财经所有。未经第一财经书面授权,不得以任何方式加以使用,包括转载、摘编、复制或建立镜像。第一财经保留追究侵权者法律责任的权利。
如需获得授权请联系第一财经版权部:banquan@yicai.com
一财最热
点击关闭