
{{aisd}}
AI生成 免责声明
最近,网传上海下调部分涉房产交易税费。第一财经记者就此向上海税务部门求证,有关负责人表示,确实有这回事,但涉及下调的不只是针对房产,而是包括“六税两费”减免。
这里所指的“六税两费”包括资源税、城市维护建设税、房产税、城镇土地使用税、印花税(不含证券交易印花税)、耕地占用税和教育费附加、地方教育附加。
这位负责人表示,这项政策是为了贯彻落实党中央、国务院决策部署,进一步支持小微企业发展而实施的小微企业普惠性税收减免政策。政策生效时间从1月1日就开始了,并非网传的从3月7日开始。
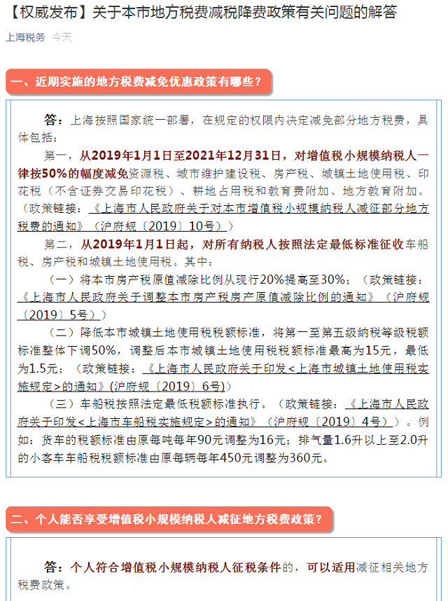
为了回应市场关切,“上海税务”公众号还在3月7日发布《关于本市地方税费减税降费政策有关问题的解答》对此进行解释。

是为了落实小微企业普惠性税收减免政策
这则网传消息称,个人出售房屋增值税附加由11%下调为6%,增值税及附加一共为5.3%,以缴税时间为准。个人非居住用房网签合同日期在2019年1月1日之后的,印花税减半由万分之5,调整为万分之2.5。下调时间自2019年3月7日起。
记者从相关部门了解到,3月7日只是税务部门的网络申报系统试运营时间,3月8日则是正式上线时间,而申报生效时间从今年1月1日起就可以执行。
1月9日,国务院常务会议决定推出一批小微企业普惠性税收减免措施,这是今年实施减税降费、降低企业负担的重要政策内容。1月17日,财政部、税务总局印发了《关于实施小微企业普惠性税收减免政策的通知》(财税〔2019〕13号),除明确对小微企业实施增值税和企业所得税的减免政策外,还允许省级政府根据本地区实际情况以及宏观调控需要,对增值税小规模纳税人可以在50%的税额幅度内减征部分地方税费。
为认真做好贯彻落实,用足用好减负政策措施,2月19日,上海发布《上海市人民政府关于对本市增值税小规模纳税人减征部分地方税费的通知》,从2019年1月1日至2021年12月31日,对增值税小规模纳税人一律按50%的幅度减免资源税、城市维护建设税、房产税、城镇土地使用税、印花税(不含证券交易印花税)、耕地占用税和教育费附加、地方教育附加。
对于上述政策的适用主体,上述税务部门负责人表示,“个人符合增值税小规模纳税人征税条件的,可以适用减征相关地方税费政策。”
到底可以省多少钱
而纳税人应如何享受这些减税优惠,该办理哪些手续?
该负责人也表示,无论是企业还是个人,纳税人都可以实行自行申报享受方式,不需额外提交申请资料。纳税人只要在申报表中勾选相关选项,系统会自动计算减征税额。更重要的是,纳税人之前按新的规定属于多缴的税款,均可以办理退税。
增值税附加是基于增值税而产生,主要包括城建税、教育费附加、地方教育附加等。此前,小规模纳税人的增值税由3部分组成:7%(城建税)+3%(教育费附加)+1% (地方教育费附加,已由原先的2%减至1%)=11%。
按照“六税两费”的减免政策,小规模纳税人增值税附加将调整为7%/2+3%/2+1%=6%。而增值税及附加在调整后则为5.3%。
记者粗略计算了一下,假设在上海需出售一套报价500万的非普通住宅,若不满两年,附加税率未下调之前,售房需缴纳增值税及附加税大约27.75万(500*5.55%);税率下调之后,需缴纳的增值税及附加税变为26.5万(500*5.3%),少付款1.25万。
“减税是一个大的趋势,在房地产领域更加突出。”上海城市房地产估价有限公司金融业务总监邵明浩对第一财经记者表示,“随着房地产改革的进一步推进,更多会去强调保有环节的税,即一方面要降低交易环节的税费,一方面也会逐渐增加保有环节的税。”
邵明浩还认为,从5.55%减至5.3%,实际上从额度上来看是比较低的,但会产生一定的心理作用。目前市场预期并不是特别强烈,主要在于其他政策是否有变动;比方说,3月底对社保要求即将到期,其如果没有持续性,就会释放一部分的购房需求。
易居研究院智库中心研究总监严跃进也表示,“此类政策调整,从金额上看是不大的,但是从市场效应上看,往往会被认为是税费减免和优惠的信号,对于房屋买卖是有刺激意义的。按照类似的税率来计算,大体上一套100万的房子,交易的时候可以节约大概5000元或略低的税费成本。”
严跃进还认为,除了购房者或房东最关心的增值税、契税和个税外,其他主要是购房贷款利息抵扣和租房租金抵扣的内容。不过目前此类税费的政策调整还是停留在探索阶段,真正去操作抵扣的,估计还是需要政策引导。