
{{aisd}}
AI生成 免责声明

2021年1月6日美国参议院选举落幕,民主党实际掌控参议院。至此,拜登所在的民主党同时掌控参众两院,喜迎“蓝色浪潮”。
“蓝色浪潮”对拜登政府意味着什么?
“蓝色浪潮”的边际影响主要体现在两党执政理念的差异部分。
美国民主党与共和党的执政理念历来带有鲜明的党派特色:民主党属于“进步派”,风格偏向于凯恩斯主义的“大政府”,即支持加税、扩大财政支出、加大社会保障、发挥再分配作用、宽待移民以及包容多元文化等;共和党则属于“保守派”,风格偏向于经济自由主义的“小政府”,即支持减税、减少政府干预、强调自由与效率、反对不必要的社会保障与债务负担的加剧等。
拜登的“蓝色浪潮”有何特点?
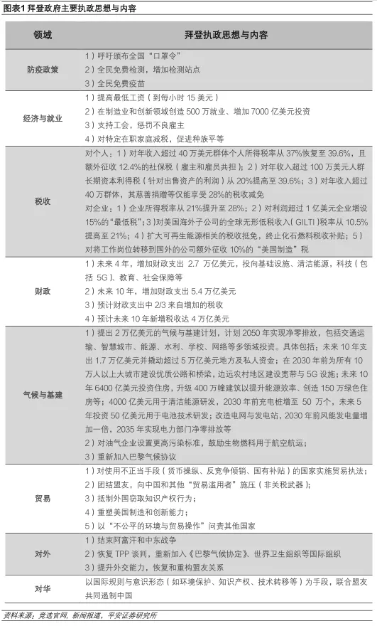
一方面,需要注意当前拜登的执政纲领比普通民主党人(和奥巴马时期的拜登自己)更加“进步”,主要表现为对赤字的谨慎度降低、拟增税幅度和范围均较大、大规模财政和基建计划、大力落实再分配政策……甚至在防疫政策上也颇有“大政府”风范(图表1)。这一点让市场对于其竞选承诺的落实程度持一定保留态度。另一方面,需要理解当前两党政客在部分问题上是有共识的,比如支持基建(特朗普此前亦有2万亿基建计划但尚未落实)、对贸易的态度都存在强硬部分(都重视“不公平贸易”问题),以及对华政策取向(两党议员多次联合发起对华遏制议案)等。就这些领域,“蓝色浪潮”不太可能“掀起波澜”。
具体来看,在拜登的重点领域中,“蓝色浪潮”的边际影响将主要体现在:
1)从“传统基建”更迈向“新型基建”。在基建方面,两党都有改善共识,但力度上民主党可能更激进;结构上共和党更侧重传统基建(公路、桥梁、交通运输等),而民主党的计划更多地包括了清洁能源项目(如互联网、通信、电动巴士、充电桩、污水处理等)。这一部分也被称为“有弹性的基础设施”,是大概率会遭到共和党反对的部分。民主党领导的众议院在2020年7月通过了一项1.5万亿美元的基础设施计划,但未被共和党领导的参议院通过,而该计划之后重新出现在参议院且通过的概率较大。
2)“气候变化”的主题在基建、外交等多领域都将更加鲜明。民主党重视气候变化,并与之和基建计划紧密联系;共和党对气候变化不太关注,共和党领导的参议院仅在2019年7月通过了包括一个气候标题的法案(2870亿美元),可见其对气候问题的重视程度远远小于当时民主党领导的众议院。而且,比较肯定的是,共和党反对汽油税一类的税收、支持继续生产传统能源,因此“蓝色浪潮”前,市场预期共和党势力可能对民主党整个清洁能源项目的连贯性造成阻碍。此外,“气候变化”亦将成为拜登的“外交牌”(重返气候协定),还可能成为其政绩的开端与之后的执政主线。
3)更加大手笔“花钱”,无论是通过“劫富济贫”还是“放水”。“谁来买单”(pay for)问题一直是民主党和共和党在两院的争执点,这一问题不仅关乎财政政策,也将影响基建、医疗、教育等一系列与政府支出相关的领域,其本质体现了两党对“大小政府”的分歧。民主党人更倾向于使用“财政赤字+对富人和企业加税”的政策组合来解决政府财务问题,共和党人对赤字相对保守,也不支持增税。随着9000亿美元财政刺激计划落地,未来拜登关于执政期间2.7 万亿美元财政支出的承诺兑现比之前更值得期待了。拜登政府预计,财政支出中2/3来自增加的税收,那么另外1/3则是赤字,这又客观上需要美联储发挥一定的配和作用。

“蓝色浪潮”与大类资产展望
美股——整体向好,风格向“蓝”
基本面上,2017-2018年美股高收益表现在很大程度上归因于特朗普的减税政策,而拜登上台后将部分逆转减税政策,对美股是一个利空因素。然而,民主党通过增加财政支出,可能会一定程度上抵消税收政策变动的负面影响。如今,“蓝色浪潮”将重新掀起,且伴随着新冠疫苗的问世,经济修复的预期增强,美股预计仍将延续一段不错的表现。
风格上,我们注意到2020年9-10月,美股在拜登当选预期下已掀起过一阵“蓝色风暴”,周期股呈迎头赶上态势,中小盘股的关注度也明显提升。不过,拜登胜选后,市场认为共和党控制参议院的概率较高,继而认为拜登对科技行业的“敲打”将受制约,“蓝色风暴”降格成“蓝色涟漪”。未来一段时间,美股的“蓝色”表现将增强,即科技等成长板块再受波及,而环保、新能源、基建等行业可能在民主党政策红利中有良好表现。节奏上,“浪潮”或没有此前的“风暴”来势迅猛,却很可能更加持久。伴随货币持续一段时间的宽松,预计美股会延续一段不错的上涨,整体上美股较美债更优。

美债——更熊更陡
拜登领导的政府强化美国经济增长和通胀抬升的预期:1)拜登政府对防疫更加重视,对疫苗也很支持,美国疫情若得到有力防控,美国经济复苏环境会更优;2)拜登政府的财政规模更大,对经济的支撑更加精准;3)大规模财政与保持宽松的货币环境密不可分,在美联储新的平均目标通胀制下,一段时间的接近2%(甚至高于2%)的通胀水平将被允许,继而蓝色浪潮间接加强了通胀水平走高且持续更长时间的逻辑。此外,随着疫后美国经济复苏势头增强,美联储实施收益率曲线控制(YCC)的必要性也会有所下降,从而使得美债长短端保持一定利差。因此,“蓝色浪潮”或进一步助推未来的美债收益率上行和曲线趋陡。
顺便一提,黄金价格或以美国实现群体免疫为分水岭,在此之前,通胀预期上行和美债收益率上行较缓,将使实际利率持续为负,对黄金价格构成支撑;在此之后,美联储可能逐渐缩减量化宽松,使得美债收益率加速上行,实际利率随之回升,黄金价格或将失去支撑。

美元——短期强化走弱逻辑
短期和长期内,“蓝色浪潮”强化美元走弱逻辑:1)“蓝色浪潮”意味着民主党支持的更大规模财政刺激计划有望落地,特别是支持抗疫的财政方案有望率先加码。而财政赤字压力将迫使货币政策更偏宽松,一方面造成货币对国内商品的贬值,另一方面扩大对外商品购买也将导致经常账户赤字,从而构成美元下行的压力。
按照拜登竞选过程中提出的财政支出方案,未来10年财政赤字率将上一台阶,债务率也会进一步攀升。而近年来随着美国债务率的不断扩大,叠加今年疫情导致财政刺激大幅加码,对美国庞大债务的担忧开始对美元产生愈来愈大的压制。2)“蓝色浪潮”本身意味着拜登政府政策的不确定性降低(受共和党势力干预的可能性),且民主党防疫政策更有力、疫情控制前景更明朗,因疫情造成的不确定性也会下降,风险减弱时,具有避险属性的美元亦有走弱趋势。3)拜登执政思想包括对科技、资本和富人的征税或加强监管,更加注重美国经济的公平,对美元的支撑不如特朗普“美国优先”的理念强;也会对国际资本流入造成阻碍。
不过中期来看,“蓝色浪潮”下有利于增强美国疫后经济复苏的强度,有望在库存周期、地产周期之上叠加基建方案的落地,因此,倘若今年年中美国顺利实现群体免疫,美国经济在全球“一枝独秀”的表现可能带来美元的阶段性走强。

(钟正生为平安证券首席经济学家、中国首席经济学家论坛成员)
特朗普表示,他的演讲会很长,而且他计划谈到经济问题。
美国各州州长与总统特朗普之间的关系再度趋紧。
利率市场定价显示,美联储年内首次降息至少要等到下半年。
投下赞成票的共和党人表示,讨论谁有权派遣美军参战的应该是美国国会,美国的开国元勋们明确地将这项权力赋予了国会。
大多数政府机构的资金将获延长至2026年1月30日。