
{{aisd}}
AI生成 免责声明
能源:聚焦绿色能源主线,改变传统能源结构
推进能源革命,构建现代化能源体系。十四五规划提出推进能源革命,建设清洁低碳、安全高效的能源体系,提高能源供给保障能力。在十三五规划的基础上,十四五规划进一步提出加快发展非化石能源,非化石能源占能源消费总量比重提高到20%左右,大力提升风电、光伏发电规模。此外在能源运输和储存方面,十四五规划着重强调了特高压输电、新能源储能等方面。

碳排放方面,十四五进行了更加严格和明确的规划。十三五规划提出要有效控制电力、钢铁、建材、化工等重点行业碳排放,推进工业、能源、建筑、交通等重点领域低碳发展,支持优化开发区域率先实现碳排放达到峰值。十四五规划则首次提出制定2030年前碳排放达峰行动方案,完善能源消费总量和强度双控制度,重点控制化石能源消费,实施以碳强度控制为主、碳排放总量控制为辅的制度,支持有条件的地方和重点行业、重点企业率先达到碳排放峰值,推动能源清洁低碳安全高效利用,深入推进工业、建筑、交通等领域低碳转型,努力争取2060年前实现碳中和。除此之外,相较于十三五规划在重点领域实行配额管理制度,十四五规划要求全面实行排污许可制,实现所有固定污染源排污许可证核发,推动工业污染源限期达标排放,推进排污权、用能权、用水权、碳排放权市场化交易。
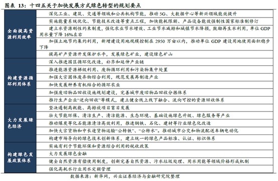
提出整体框架,加快实施低碳绿色经济转型。相较于十三五规划重点在资源节约保护、发展绿色环保产业等,十四五规划在此基础上进一步提出加快发展方式绿色转型的整体框架,从全面提高资源利用效率、构建资源循环利用体系、大力发展绿色经济、构建绿色发展政策体系入手,推进经济高质量发展和生态环境高水平保护。

能源革命带动经济转型,新旧产业共振,诞生三条投资主线。
对于新兴产业而言,碳中和将产业引入飞速增长的快车道。以清洁能源为主导的能源供给格局,不仅直接推动风光发电产业链的发展,也将为储能、特高压等中间环节创造巨大的市场空间,而且将影响下游能源消费,加速新能源利用技术效率,造就一批使用新能源的优质企业,如有色金属行业的新能源金属,化工行业的新能源材料,机械行业的光伏和锂电设备,电力设备行业的电化学储能与特高压运输,以及新能源汽车产业链等,都将迎来广阔的增长空间。
对于传统产业而言,碳中和或将成为“供给侧改革2.0”。作为新一轮能源革命的起点,碳中和在为环保行业带来机会的同时,也在一个更长的维度、以严格的环保标准逼迫高耗能行业中的中小企业出清,利好中上游周期制造板块相关行业的龙头公司。如钢铁、煤化工等高碳含量行业将迎来成本线的系统性抬升,成本曲线进一步陡峭,拥有领先能耗水平的龙头企业成本优势将进一步彰显。
另一方面,能够直接或间接起到节能减排作用的方向,也将迎来“弯道超车”式的发展机遇。电解铝火电弱化成为趋势,自备电厂优势削弱,水电铝、再生铝等“绿色铝”迎来契机。由于保温材料与水泥砂浆的消耗降低,装配式住宅的单位平方米碳排放比传统住宅低近30公斤,大力推进装配式建筑是减少建筑碳排放的最优路径之一。除此之外化工行业的聚氨酯、交通运输行业的多式联运等,均可能由于减碳优势而收获更大的市场空间。

风险提示
宏观经济增长不及预期,流动性收紧超预期,金融监管超预期
(作者为兴业证券首席策略分析师)

国内成品油调价窗口将再度开启。
西得州针对天然气的运输外输能力严重滞后,生产商不得不支付费用请客户接收多余的天然气。
由于欧洲电力市场约60%的时间由天然气定价,这种高度耦合使得欧洲在能源危机面前比亚洲和美国更加脆弱。
“十五五”规划纲要哪些新提法值得关注?一起了解
新《反垄断法》已大幅提高行业协会组织达成垄断协议的罚款上限。