
{{aisd}}
AI生成 免责声明
4月23日,行业迎政策利好,储能板块集体爆发。首航高科、华西能源、四方股份涨停,新朋股份、阳光电源,九洲集团,易事特等多股拉升。
国家发改委、国家能源局近日发布《关于加快推动新型储能发展的指导意见(征求意见稿)》(以下简称“征求意见稿”)提出,到2025年,将实现新型储能从商业化初期向规模化发展转变,装机规模达3000万千瓦以上。
分析认为,在碳达峰、碳中和的大背景下,可再生能源的大力发展离不开大量的储能对于电力系统稳定性的保障。
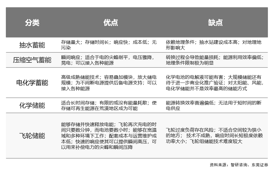
这两类储能技术商业化应用广泛
据悉,储能技术可以分为机械类储能、电气类储能、电化学储能、热储能、化学储能等,其中商业化应用最广的储能技术为抽水蓄能和电化学储能。

其中,抽水蓄能主要应用于大电网的输配电环节;由于光伏、风电等发电方式受自然因素影响较大,具有明显的间歇性发电的特点,电化学储能则更多运用于光、风发电等波动较大的可再生能源发电侧、中小型智能变电站和用电侧。
据《储能产业研究白皮书2020》数据,截至2019年底,全球已投运储能项目累计装机规模184.6GWh,同比增长1.9%;其中,抽水蓄能的累计装机规模最大,为171GWh,占比92.63%,同比增长0.2%;电化学储能的累计装机规模紧随其后,为9.52GWh,占比5.16%,同比增长43.7%。
截至2019年底,中国已投运储能项目累计装机规模32.4GWh,同比增长3.6%;其中,抽水蓄能的累计装机规模最大,为30.3GWh,同比增长1%;电化学储能位列第二,为1.71GWh,同比增长59.4%。
重磅文件发布,储能行业获政策支持
4月21日,国家发展改革委、国家能源局发布的征求意见稿提出,到2025年,实现新型储能从商业化初期向规模化发展转变。新型储能技术创新能力显著提高,核心技术装备自主可控水平大幅提升,在低成本、高可靠、长寿命等方面取得长足进步,标准体系基本完善,产业体系日趋完备,市场环境和商业模式基本成熟,装机规模达3000万千瓦以上。到2030年,实现新型储能全面市场化发展。
国家能源局有关负责人表示,储能是构建以新能源为主体的新型电力系统、促进能源绿色低碳转型、保障我国能源安全的重要装备基础和关键支撑技术。
此外,山东和湖北也已发布相关政策支持储能发展。
3月29日,山东省能源局发布《关于开展储能示范应用的实施意见(征求意见稿)》明确,新能源配储能、火电储能示范项目标准,首批示范项目规模约50万千瓦,政策暂定实施5年。
2月26日,湖北省发布《关于2021年新能源项目建设有关事项的通知(征求意见稿)》指出,按照储能容量不低于新能源项目10%的要求折算,集中式共享储能项目可匹配其储能容量10倍的新能源项目。
机构:储能行业将迎来大规模发展
平安证券认为,此次征求意见稿的出台,将发展建设新型储能市场的重要性提升到了新的高度,也为储能可持续的商业模式的构建拓宽了可达路径,在政策的推动之下,未来新型储能的商业模式有望逐步构建和成熟,十四五期间迎来大规模发展,建议关注储能电池核心供应商宁德时代、派能科技、鹏辉能源、国轩高科等,以及储能变流器企业阳光电源、科士达等。
川财证券表示,未来储能市场主体地位将更加明确,行业商业模式日益完善以后,储能装机积极性有望提升,产业有望实现健康有序发展。具体来看,完整的电化学储能系统主要由电池组、电池管理系统(BMS)、能量管理系统(EMS)、储能变流器(PCS)以及其他电气设备构成,储能系统的成本构成中,电池是储能系统最重要的组成部分,成本占比60%;其次是储能逆变器,占比20%,EMS(能量管理系统)成本占比10%,BMS(电池管理系统)成本占比5%,其他为5%,建议关注产业链价值量较大的电池、逆变器企业。相关标的,储能电池相关标的:宁德时代、鹏辉能源、派能科技、亿纬锂能;逆变器标的:阳光电源、固德威;正极材料标的:德方纳米、富临精工。

四季度业绩大跌引发资金抛售
正力新能2025年营业收入同比增长57.9%,净利润同比增长近8倍。 董事长曹芳在业绩会上表示,储能业务正加速成为公司第二增长曲线,并将于2026年进入全面提速阶段。正力新能高管也表示,将会增加更多供应商来应对碳酸锂等原材料上涨压力。
三大指数集体收涨,沪指涨1.78%,深成指涨1.43%,创业板指涨0.5%。
壹评级:逆变器出口高增,储能行业高景气延续
上海南港码头成为上海地区唯一具备储能柜出口资质的港口。