
{{aisd}}
AI生成 免责声明
据扬子晚报消息,5月20日15时许“官宣”的南京取消二手房限购新政,再添变数。发表“官宣文”的南京房协微信公众号于当日17时许已经将该文章删除,该政策可能不再执行。

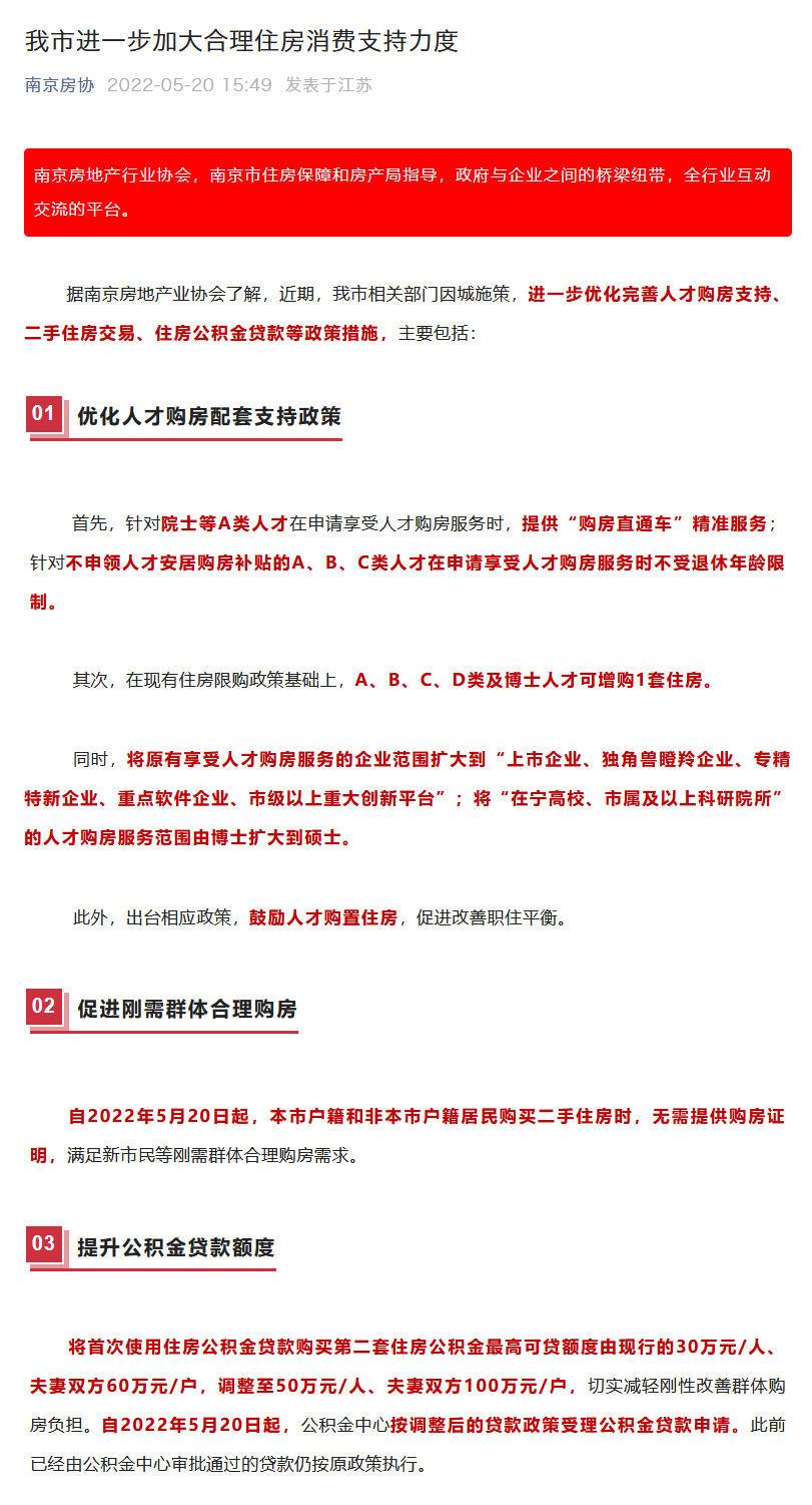
南京房协的原文截图

当日17时许,该文章已被发布者删除
在这篇5月20日15点49分发表的“官宣文”中,共计提到了3项房地产“因城施策”的新举措,包括优化完善人才购房支持、二手住房交易、住房公积金贷款等。其中最惹人关注的当属二手房新政,文中提到,“自2022年5月20日起,南京本市户籍和非本市户籍居民购买二手住房时,无需提供购房证明,满足新市民等刚需群体合理购房需求。”
不少地产人士指出,根据表述,意味着南京二手房限购已经取消,不限买房人购买的套数和区域,也不分本地人、外地人。当天下午,南京一家房产中介的工作人员在房产交易中心带客户办理交易手续时,已经被告知无需购房证明,表明该政策已经开始执行。
令人意外的是,就在“官宣”后不到两个小时,南京房协微信公众号上的这篇文章显示“该内容已被发布者删除”,有知情人士表示,可能是文中涉及的诸多政策调整有需要修改完善之处。此外,记者在部分中介微信群中看到,有人发布消息称“明天(5月21日)所有二手房业务在限购政策内的都需要购房证明”,即恢复到之前的政策来执行。