
{{aisd}}
AI生成 免责声明
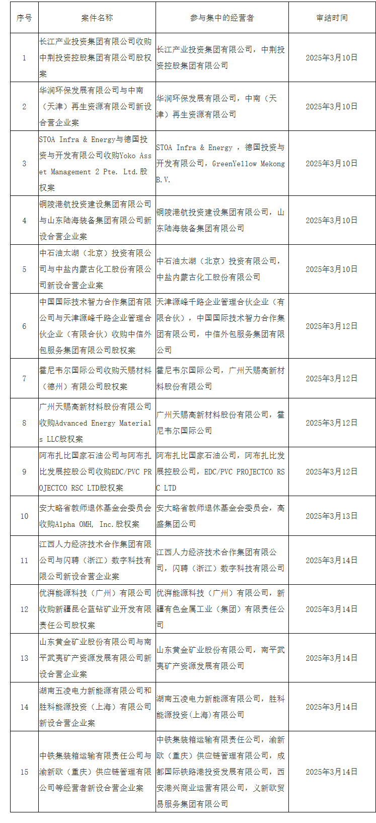
市场监管总局发布2025年3月10日—3月16日无条件批准经营者集中案件列表,其中包括长江产业投资集团有限公司收购中荆投资控股集团有限公司股权案等。

水泥迎来新一轮涨价潮,3股获融资客扫货
两会日程预告 | 3月12日:十四届全国人大四次会议闭幕
资金面回暖迹象显著背景下,港股是否将迎来持续反弹?多位业内人士持谨慎态度。
两会日程预告|3月9日:全国人代会举行第二次全体会议 听取全国人大常委会工作报告和“两高”工作报告
两会日程预告丨3月7日:人代会审查计划、预算报告 政协举行第二次全体会议