
{{aisd}}
AI生成 免责声明
港股科技投资迎来新“坐标”。12月9日,香港交易及结算所有限公司宣布推出香港交易所科技100指数(下称港交所科技100)。港交所科技100是集团推出的首只港股指数。
第一财经注意到,该指数在编制规则中明确设置流动性硬指标与研发成长性软门槛:成分股需满足过去六个月日均成交额不低于2000万港元,且过去两年研发投入占比超3%或营收年增超5%。
以这一筛选标准,腾讯控股、阿里巴巴-W、宁德时代、小米集团-W、比亚迪股份、美团-W、中芯国际、药明康德等一批热门个股入选。
流动性、营收增速、研发占比
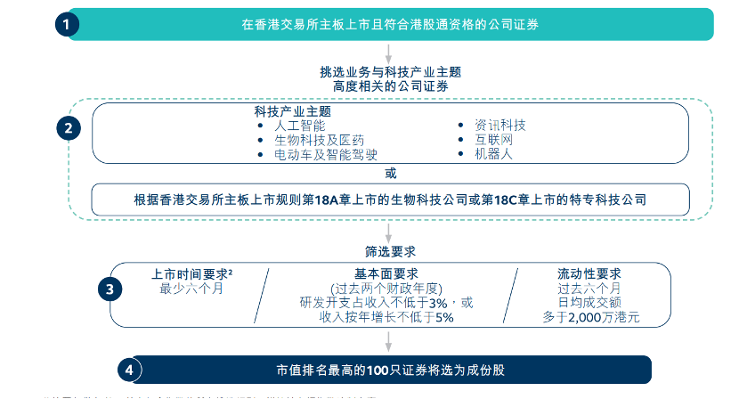
根据港交所公告,港交所科技100指数是一只追踪香港交易所上市市值最大的100家科技公司表现的宽基股票指数。其成分股涵盖人工智能、生物科技与制药、电动汽车与智能驾驶、信息科技、互联网及机器人六大创新主题,依据《上市规则》第18A章上市的生物科技公司或第18C章上市的特专科技公司亦符合纳入资格。
在编制方法上,港交所方面表示,在评估公司是否符合科技主题时,主要考虑因素包括其核心业务性质、收入分布及行业分类。指数采用流通市值加权法计算,每只成份股的比重上限设定为12%。指数成份股每半年(6月及12月)调整一次,数据截止日期分别为每年4月及10月的最后一个交易日。
第一财经注意到,港交所对成分股的流动性、基本面均有要求。流动性方面,根据港交所指数编制方案,过去六个月日均成交金额少于港币2000万元,且过去六个月日均成交金额由高至低排名于最后10%的证券将被剔除。
基本面方面,过去两个财政年度的研发开支占收入的比例少于3%及过去两个财政年度的收入按年增长少于5%的证券将被剔除。但根据第18A章或第18C章上市的公司可获豁免基本面要求。
一名港股资深分析人士对记者表示,这一门槛涉及在一定程度上可以为,投资者过滤出兼具市场热度与成长确定性的科技标的。流动性太低说明市场认可度不高,而研发投入占比少则可能代表科技含量较弱。

(图片来源:港交所)
此外,该指数还具备两方面特点。
第一,指数的成分股皆为港股通合资格股票,以满足国际和中国内地投资者的投资需求。
第二,港交所科技100设有快速纳入机制。指数成份股通常需具备至少六个月的上市历史。然而,为确保指数能及时反映市场动态,指数设有快速纳入机制,让具代表性且符合资格的新股可于常规审核周期外快速加入指数。
上述两点或基于引入南向资金考虑。上述第一财经此前报道,“北水”南下已成为推升港股流动性的核心力量之一。从持仓规模看,截至三季度末,港交所数据显示港股通持仓总市值突破6.3万亿港元,同比大幅增长超90%,约占香港股票整体市值(三季度末49.9万亿港元)的12.7%。
“这只宽基指数涵盖了多个重塑港股市场格局的创新行业,也突显了香港市场在推动这些新兴产业发展方面的关键角色。”香港交易所集团行政总裁陈翊庭表示,这一指数为投资者提供了一个有效且全面的投资工具,帮助他们把握科技和新兴领域的投资机遇。
有何差异?
与恒生科技指数相比,港交所科技100指数在定位与构成上具有差异。据业内人士分析,最核心的区别在于成分股的类型与覆盖范围。港交所科技100指数涵盖100家公司,行业分布更为广泛,除互联网巨头外,还重点纳入了生物科技、智能驾驶、机器人等前沿科技企业,呈现多元化的结构。而恒生科技指数仅包含30只股票,是集中于互联网、金融科技、电子及半导体等领域的行业龙头,头部集聚效应更为明显。
从具体构成看,港交所科技100指数覆盖了港股市场中众多热门科技股。第一财经记者据港交所披露的成分股信息梳理,该指数成分股最新市值合计约为19.43万亿港元。市值居前的包括腾讯控股、阿里巴巴-W、宁德时代,分别为5.53万亿元、2.93万亿元、2.31万亿元。也包含63只市值在500亿港元以下的个股。其中健康之路、海吉亚医疗、猫眼娱乐、迈富时、趣致集团的最新市值在100亿港元以下,分别为43.62亿港元、75.27亿港元、80.65亿港元、85.29亿港元、87.79亿港元。
相比之下,恒生科技指数成分股总市值约为12.65万亿港元,大多为市值超过200亿港元的行业龙头,结构上更为集中。
两者在成分股选择上也有明显区别。恒生科技中包含的网易-S、京东集团-SW、百度集团-SW,在港交所科技100指数中均未被纳入;而港交所科技100指数中包含的宁德时代、比亚迪股份、百济神州、药明康德、中芯国际等个股,也未被恒生科技指数纳入。
热潮推动
港交所科技100指数的推出,与近年科技公司赴港上市的热潮紧密相关。
据choice数据,截至12月9日,以上市日期统计,今年以来,港股市场IPO公司数量共97家,远超去年全年的73家。港股市场IPO公司募集资金净额为2319亿港元,比去年同期的687亿港元增长了237%。
科技企业成为本轮上市热潮中的重要力量。以港交所行业分类,今年新上市的公司中,生物技术、药品及数码解决方案服务行业的企业数量位居前列,数量分别为11家、6家、9家。仅11月份发行上市的17家公司中,就包含纳芯微、天域半导体、创新实业、文远知行-W、小马智行-W、均胜电子、赛力斯等多家知名科技企业。

值得关注的是,科技公司赴港上市的步伐仍在加快。今年5月,港交所推出“科企专线”,为特专科技及生物科技公司提供专属上市通道,支持保密递交申请及一对一咨询,进一步激发了相关企业的申报热情。截至12月9日,港交所正在处理的新股上市申请已多达319宗,覆盖人工智能、生物科技、智能驾驶、信息技术、互联网及机器人等多个前沿领域。
以机器人行业为例,年内已有三花智控、均胜电子、云迹科技等企业成功登陆港股。目前,还有34家机器人产业链企业正在排队等候聆讯。
上述港股资深分析人士对记者表示,近年港股科技公司数量增多,且类别更加多样,对投资工具也提出了更高的要求。在这一背景下,港交所科技100这类指数的出现,一定程度上有利于增加投资者的选择。考虑到该指数基本选择港股通合资格股票,也有利于南向资金进一步涌入香港科技股中。
深港龙 (东莞)资本投资有限公司负责人对第一财经记者表示,新质生产力在国民经济中的比例越来越高,港交所乘势而为,对融资端和投资端都能起到精准的价值评估尺度。
香颂资本执行董事沈萌对第一财经记者表示,国家政策导向科技,港股也陆续吸引很多科技企业,因此港股科技板块更具吸引力,推出指数既有利于集中显示科技板块表现,也有利于资金对整个板块进行追踪。
“推出指数的一个重要作用是未来推出相应的ETF产品,为投资者提供新的投资机会。”沈萌进一步指出。
今日,港交所宣布,已与中国内地资产管理公司易方达基金管理有限公司(易方达基金)签订协议,授权其在中国内地推出追踪港交所科技100的交易所买卖基金(ETF)。
陈翊庭指出,与易方达基金达成的授权安排,将进一步推动港股相关产品在中国内地市场的发展,满足内地投资者捕捉港股市场科技投资机遇的强烈需求。
瑞银预测,2026年港股IPO数量将达150家至200家,募资额将超3000亿港元。
沪深两市成交额2.14万亿,较上一个交易日缩量209亿。市场逾3300股下跌。
2025年下半年,一家药企通过操控极小流通盘和利用港股通创新药指数纳入节点,导致百亿规模ETF在高位被动接盘,成为港股市场极端案例。
全市场超2900只个股上涨。
年末的此轮指数样本调整,几乎囊括了A股市场的大部分核心指数。