
{{aisd}}
AI生成 免责声明
在美军突袭委内瑞拉并逮捕马杜罗仅一天后,美国总统特朗普将目光转向北极地区,宣称“从国家安全角度考虑,美国需要格陵兰岛”,并提出收购意向。
特朗普在2025年初胜选时便重申过购岛计划。而从美国国家战略层面看,收购格陵兰岛的想法最早可追溯至19世纪末。与以往的竞选口号不同,本轮美方行动表现出更强的执行力。
格陵兰岛的核心资产
格陵兰岛的地缘位置极为特殊,在地理范畴上属于北美大陆,但在政治归属上隶属于欧洲的丹麦王国。格陵兰岛享有除国防、外交和财政政策外的高度自治权,并于1985年通过公投脱离欧盟。
根据世界银行最新数据,2023年格陵兰岛的GDP约为33亿美元,人均GDP达到58499美元,属于高收入经济体。不过格陵兰岛经济结构单一,且高度依赖外部财政资助。根据格陵兰岛统计局数据,2023年全年,渔业出口占格陵兰岛GDP的23%,丹麦政府的年度拨款资助约占其GDP的20%。
在资源禀赋方面,格陵兰岛是全球关键矿产供应链中尚待开发的重要供给地。欧盟认定的30种关键原材料中,有25种存在于格陵兰岛,包括铁、锌、金、铀、石墨以及稀土元素。
其中,石墨作为锂离子电池负极的核心原料,是格陵兰岛的一大战略资产。已探明的阿米索克项目是全球品位最高的石墨矿之一,平均碳含量高达20.41%,远超全球8.45%的平均水平。
在欧盟的支持下,英国绿岩矿业公司获得了阿米索克石墨项目30年的开采许可证。鉴于全球电动汽车需求激增,开发格陵兰岛的高品位石墨不仅经济效益显著,更被西方视为减少对中国电池供应链依赖、实现供应多元化的重要一环。
格陵兰岛最具地缘博弈色彩的资源仍是稀土。根据美国地质调查局的数据,格陵兰岛稀土储量约150万吨,位居全球第八。更为关键的是,格陵兰岛拥有罕见的高比例重稀土资源,如镝和铽,这些元素是制造F-35战机雷达、核潜艇声纳及电动汽车永磁电机的核心原料。
目前,格陵兰岛的稀土开发主要围绕两大世界级矿床展开,即科瓦内湾和坦布雷兹。这两个项目的命运截然不同。
科瓦内湾是世界第二大稀土矿床,储量超过1100万吨,稀土品位高达1.43%。中国盛和资源是该项目运营方“能源转型矿物公司”的第二大股东。然而,由于该矿床属于多金属共生矿,伴生有高浓度的铀(约266 ppm),项目面临环保法规阻碍。
坦布雷兹项目开发进度虽落后于前者,但也成为了美方押注的替代方案。该矿床储量达2820万吨,虽然矿石品位仅为0.38%,但重稀土占比高达27%,且主要伴生矿为钽和锆而非放射性铀,因此面临的环保阻力较小。
2025年6月,美国进出口银行向坦布雷兹的开发商发出1.2亿美元贷款意向书,用于支持前期开发。据报道,为防止关键资源落入竞争对手之手,美国政府甚至讨论了通过《国防生产法》将拨款转化为直接股权的可能性。

尽管资源丰富,但其商业开采面临严峻的基建瓶颈。岛上仅有约150公里的道路,且各城镇间没有公路相连。核心矿区距离主要港口较远,离科瓦内湾和坦布里兹最近的是纳萨克港,年吞吐量仅为5万吨,仅为努克港年吞吐量的2.5%,远不足以支撑百万吨级的矿石出口。
此外,电力供应也十分有限,最大的努克水电站装机容量仅54兆瓦,距离纳萨克却有467公里,难以满足大型采矿项目的能源需求。
岛上基建融资还受地缘政治因素干扰。2018年,中国交建曾试图竞标格陵兰岛机场扩建项目,但在美国国防部的压力下,丹麦政府最终介入并撤销招标,转而自行融资。
美方不断通过外交与技术手段建立排他性连接。早在2019年特朗普第一任期内,美国国务院便与格陵兰岛自治政府签署了关于矿产领域合作的谅解备忘录,双方开展了联合空中高光谱测量等科学调查,旨在共享地质数据并推动技术转让。
美国硅谷的新技术力量也在介入,如比尔·盖茨和杰夫·贝佐斯资助的KoBold Metals公司,正利用AI技术处理格陵兰岛的地质数据,以寻找铜、镍等关键电池金属。这种“AI+矿业”的模式有望在未来降低勘探门槛,加速格陵兰岛资源的变现进程。
格陵兰岛的防御地位和航道价值
1. 军事价值——GIUK缺口的关键支点
格陵兰岛位于北冰洋与北大西洋的连接处,兼具海空双重战略功能。在水下纬度,格陵兰岛是拦截俄罗斯潜艇南下的屏障。
格陵兰岛、冰岛与英国三地间形成的战略水域“GIUK缺口”,传统上被视为俄罗斯潜艇进入大西洋的咽喉。美国战略与国际研究中心指出,随着俄罗斯潜射弹道导弹射程的延伸,俄军核威慑战略已部分转向“堡垒模式”,即在北极冰盖下的近海区域即可对美实施打击,而无需强行穿越“GIUK缺口”。
但这反而加强了格陵兰岛的防御角色:一方面,美国需要依托格陵兰岛实施反介入/区域拒止,将俄罗斯海军主力封锁在北极海域,防止其攻击型潜艇切断美欧之间的海上补给线。
另一方面,面对俄军新一代“北风之神-A”级潜艇及日益活跃的无人潜航器,格陵兰岛是部署美军最新型水下监视系统和P-8反潜机的有效支点。失去了格陵兰岛,北约在北大西洋将面临一个战略盲区。
在空天维度,格陵兰岛是导弹防御的哨所。位于格陵兰岛西北部的皮图菲克太空基地,是美军全球最北端的军事设施,也是第12太空预警中队的驻地。欧亚大陆针对北美的洲际弹道导弹飞行路径多经过北极上空。借助格陵兰岛的高纬度前沿位置,皮图菲克基地部署的固态相控阵雷达可以在洲际导弹接近北美前较早发现其轨迹,为美国本土防御系统争取额外预警时间。
2. 商业价值——北极航道的关键支点
作为连接北冰洋与北大西洋的门户,格陵兰岛扼守北极航道的出口,具备成为未来极地枢纽的潜力。格陵兰岛位于西北航道的东端出口。西北航道目前仅在每年夏季末的短时间内对部分船舶具备通行条件,但随着全球变暖和海冰消融,该航道的通航窗口期有望延长。
相较于经巴拿马运河或苏伊士运河的传统航线,西北航道可将东亚至西欧的航程缩短约30%~40%,大幅降低燃料成本与运输时间。更为关键的是,该航道避开了马六甲海峡、苏伊士运河、红海及霍尔木兹海峡等传统地缘政治拥堵点或冲突高发区,能提供一条更安全的通道。
除西北航道外,更乐观的预测认为,本世纪中后期北冰洋中部可能出现季节性无冰状态,从而开通直接穿越北极点的跨极地航道。届时,格陵兰岛或直接面对这一连接太平洋与大西洋的最短路径。
与航道价值相辅相成的,是格陵兰岛的港口潜力。首府努克、纳萨克等南部及西部沿海地区,拥有众多天然的不冻深水峡湾,具备建设大型深水港口的优越自然条件,适合开发为跨北极航运的中转枢纽、燃料补给站及物资集散中心,从而将航道的通行权转化为实质的物流控制权。
3. 中美俄在北极地区的布局
美国虽然在格陵兰岛拥有长期的军事存在,但在极地作业能力和经济影响力方面存在显著短板。
俄罗斯在北极地区拥有显著的硬实力优势。其北部边界占据了北极海岸线的53%,军事存在规模超过北约。
这种优势直观体现在极地作业能力的巨大落差上。以破冰船数量为例,俄罗斯拥有超过40艘现役破冰船,包括重、中、轻型及辅助冰级船,纯重型核动力约8艘;而据白宫的表述,美国海岸警卫队的极地作战舰队仅有两艘可服役的破冰船,其中一艘于1976年服役,另一艘由商船改装,直至2025年9月才编入现役,严重限制了美国在北极海域的巡航能力。
美国的战略关注点还包括中国。例如,2025年9月,中国籍集装箱船“伊斯坦布尔桥”经由俄罗斯北海航线,仅用时21天完成从宁波舟山港至英国弗利克斯托港的航程。
这一案例验证了北极航道相比传统苏伊士航线的时间成本优势,也展示了在中欧班列受俄乌地缘局势影响下,该航道作为物流替代选项的战略价值,引发了业界对北极航运商业价值的重估。
相比之下,美国在格陵兰岛的布局主要依赖二战后的军事遗产。美国自二战时期起就在格陵兰岛建立了空军和海军基地,皮图菲克基地和康克鲁斯瓦格机场均具备战略级军事功能;在1951年丹麦与美国签署的防务协议框架下,美军已享有广泛的通行权。这些为后续提升军事部署级别提供了法理和设施便利。
美国获得格陵兰岛的现实阻碍与路径推演
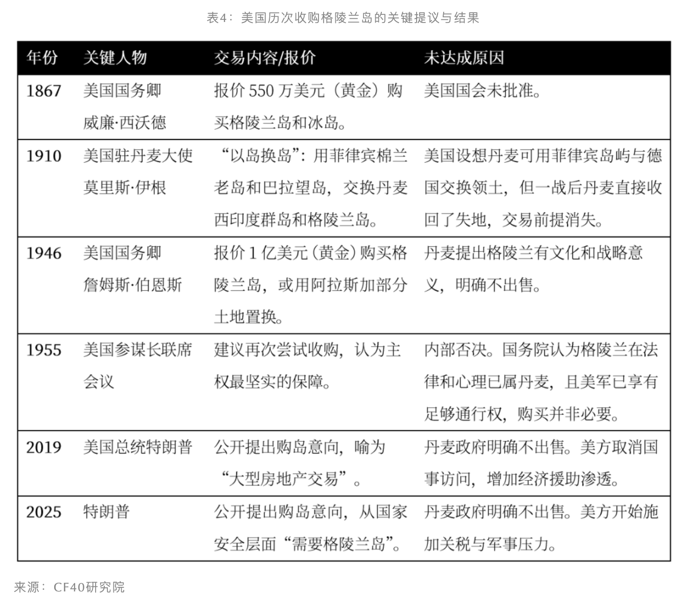
外界常将购买格陵兰岛视为特朗普个人商业思维的投射,但梳理美国地缘战略史可知,将格陵兰岛纳入版图是美国,特别是军方,跨越一个半世纪的长期诉求。美国联邦政府内部在1867年、1910年、1946年、1955年、2019年和2025年前后等至少六个时间节点,曾进行实质性收购讨论。
目前国会两党主流情绪反对直接收购。如NBC News指出,当前国会中并没有实质性推动购岛的正式计划,相关讨论更多是对特朗普“以某种方式”获取格陵兰岛言论的被动反应和防御性立法。参议院甚至在2026年1月中旬派出了跨党派代表团访问丹麦,安抚盟友,强调美丹关系基于伙伴合作而非领土接管。
预计直接购岛将受到较大的法律与预算约束。根据美国宪法,任何形式的领土购买都需要国会批准拨款;根据1973年《战争权力决议》,任何针对盟友的军事行动要求总统48小时内通报国会,60天内获授权,否则撤军。尽管特朗普试图利用“国家紧急状态”绕过法律约束,但国会的跨党派参议员正在酝酿新的《战争权力决议》,计划从法律层面挑战总统退出北约或发动战争的权力。


目前美方面临的最大障碍是法理死结。尽管在国际法上丹麦拥有格陵兰岛的主权,但依据2009年生效的《格陵兰岛自治法》,格陵兰岛人民是国际法定义下拥有自决权的民族。丹麦政府无权在未经格陵兰岛同意的情况下将其出售。
外界往往误将格陵兰岛视为丹麦的一个遥远省份,但历史上格陵兰岛曾展现出极强的政治主体性。最典型的案例是1982年,格陵兰岛因渔业政策分歧,通过全民公投决定退出欧洲共同体(欧盟前身),并于1985年正式脱离,成为欧盟历史上首例退出案例。
对于美国,格陵兰岛人持混合看法,一方面认为美国是一个可以合作的伙伴,另一方面又强烈反对任何被美国接管或兼并的想法。
鉴于购岛所面临的法理和民意障碍,美方正转向混合施压策略。
路径一:对丹麦及欧洲施加关税大棒与地缘压力。近期美方宣布对反对购岛的欧洲八国加征关税,实则是针对欧洲特定支柱行业的精准打击。
据《经济学人》测算,美方威胁的关税预计仅对欧盟整体GDP造成0.04%至0.08%的损失,但对具体企业的杀伤力巨大。欧洲医疗企业约40%的营收依赖美国市场,以丹麦诺和诺德为代表的药企因缺乏美国本土制造基地而高度承压;汽车行业中,未在美设厂的保时捷等高端车企在2025年曾因关税导致运营利润暴跌90%。巨压下的欧洲商业巨头,可能转而游说本国政府在格陵兰岛主权问题上让步。
路径二:通过投资和协议对格陵兰岛实现“地缘渗透”。欧洲对外关系委员会研究主任杰里米·夏皮罗在《外交事务》上撰文推演了一种被称为“地缘渗透”的模式。该推演认为,美国可以通过投资和法律手段实现“功能性吸收”格陵兰岛。
虽然格陵兰岛主流民意追求独立,但受制于前文所述的经济短板,依然需要外部资金支持。夏皮罗指出,美方可能利用这一点,推出“战略发展倡议”,直接向格陵兰岛的市镇层级提供资金,用于建设宽带、机场和医疗设施,切断格陵兰岛对丹麦的财政依赖。
而美方将推动格陵兰岛议会通过临时自治声明,并最终签署《自由联系条约》(COFA)。参考美国与帕劳、马绍尔群岛的现有模式,该条约将赋予格陵兰岛名义上的独立地位,由美国提供经济援助和国防义务,并拥有一票否决权来阻止第三国进入。
美国在格陵兰岛的行动也将产生深远的地缘政治影响,首先就是北约同盟体系。特朗普的军事威胁直接挑战了北约第五条共同防御条款的底线。丹麦作为北约创始成员国,若其领土完整受到美国的胁迫,将对北约内部的政治互信造成损伤。
这意味着,在“美国优先”的逻辑下,盟友的主权并非不可侵犯,而是可以被定价和交易的资产。
归根结底,格陵兰岛危机已构成对二战后跨大西洋同盟体系的一次极限压力测试。这一事件对未来全球地缘格局的重塑效应深远且复杂,具体影响有待在后续观察中进一步研判。
第一财经获授权转载自微信公众号“中国金融四十人论坛”。
截止发稿,现货黄金报5074.17美元/盎司,日内涨1.77%。
其他热点还有:扩内需战略实施方案将出台,黄金接连突破多个整数关口。
“除了格陵兰和丹麦王国之外,任何其他国家都没有权利在未经我们同意的情况下就格陵兰和丹麦王国的事宜达成协议或作出安排。”尼尔森表示。
“我认为,他们(法院)很有可能会在某种程度上限制这些关税。”
“过去几年里,黄金和大宗商品的强势表现,某种程度上反映了资金逐步远离美元资产的过程。”