
{{aisd}}
AI生成 免责声明
Omicron传播速度有多快?
Omicron令全球疫情再现反复。自新冠疫情暴发以来,全球疫情屡现反复。受到新冠不同变异毒株的影响,全球新冠新增确诊病例数历经了数次起伏,一直未能得到完全控制。近期,随着奥密克戎新型变异毒株的出现和暴发,全球新增确诊数再次上扬,其中,欧美地区新增确诊病例数量明显上升。

Omicron覆盖地区破百。世卫组织表示,截至12月21日,全球已有106个国家和地区出现奥密克戎毒株。在此之前,传播范围最广的变异毒株是德尔塔和阿尔法,分别传播了202个和198个国家和地区。而从被命名至今约一个月的时间内,已经有超过100个国家和地区发现了奥密克戎感染病例,可见和刚“走出”南非的时候不同,目前Omicron变异毒株分布已经较为广泛。

传播速度委实惊人。世卫组织表示,在出现社区传播的国家和地区,奥密克戎毒株的传播速度明显快于德尔塔毒株,感染病例倍增时间在1.5-3天之间,远小于德尔塔变异病毒的4.5-11.5天。值得注意的是,奥密克戎毒株可以在人口免疫水平较高的国家和地区迅速传播。由香港大学李嘉诚医学院的一项研究表明,奥密克戎在人体支气管中的感染和繁殖速度比德尔塔变异株以及原始毒株快70倍,这部分解释了为什么奥密克戎能在短时间内引发迅速传播。

传染能力或超Delta三倍。根据英国卫生安全局公布的数据,奥密克戎毒株传染数R值已升至3至5之间,即每个感染者平均传染3到5个人,而该国目前德尔塔毒株传染数R值仅在1.1至1.2之间。来自加拿大安大略省的数据也表明,德尔塔R值仅为0.74,而奥密克戎R值为2.47,是德尔塔的3.3倍。英国和加拿大的数据都证明了奥密克戎毒株的传染能力远高于德尔塔毒株。

根据伦敦帝国理工学院发布的研究报告显示,奥密克戎毒株再感染风险比德尔塔高5.4倍。其中,对于完全接种疫苗的人群和未接种过疫苗的人群,奥密克戎相对德尔塔的再感染风险差异较大,分别为5倍和6.4倍,这表明疫苗一定程度上仍可以降低再感染风险。对此,南非卫生部长法赫拉表示,奥密克戎毒株引发二次感染的风险可能比其他列入VOC名单的新冠病毒变异毒株更高。

虽然Omicron变异毒株传染能力较强,并且引发二次感染的风险上升,但重症病例占比相对较低。如在丹麦,约3400例Omicron感染病例中仅有37例接受住院治疗,占比仅为1.1%。南非卫生部长法赫拉指出,在本轮奥密克戎疫情中,只有1.7%的确诊病例入院,而在德尔塔病毒疫情同期,相关入院病例为19%。此外,需要吸氧人数比例也有所下降,住院的非重症人数首次多过重症患者。

在奥密克戎暴发之前,南非经历了三次新冠疫情的暴发。每次疫情暴发都伴随着新增确诊病例和新增死亡病例的大幅上升。但这次奥密克戎毒株的蔓延却有所不同,从2021年11月中旬开始,南非新增确诊病例在快速上升的同时新增死亡病例却未随之上扬,二者偏离的情况或意味着奥密克戎病死率低于现有毒株。

免疫屏障对Omicron是否有效
疫苗防护效力有所下降。目前,现有新冠疫苗(接种二针)对奥密克戎变异株的防护率都出现了明显下降。辉瑞2针剂疫苗的防护率相较德尔塔下降了约30%,阿斯利康2针剂疫苗对奥密克戎的防护率更是低于10%。美国白宫首席医疗顾问福奇表示,所有完全接种新冠疫苗的人还需要注射加强针才可以有效防御奥密克戎。加强针的注射能大幅提升现有疫苗对奥密克戎的防护率,阿斯利康和辉瑞的加强针疫苗防护率均超过70%,有效提升了人群对新型变异毒株的保护力。

国内疫苗加强针仍有效果。近期发布在《Cell》上文章研究了国产疫苗对不同新冠毒株血清中和抗体滴度的情况。研究结果表明,在接种灭活疫苗同源加强针两周后,血清中对原始株、德尔塔株以及奥密克戎株的中和抗体滴度分别提升285.6、250.8和48.7。这表明相对于其他新冠毒株,国产疫苗加强针对奥密克戎毒株的效果较弱。值得注意的是,如果接种异源加强针两周后,血清中对原始株、德尔塔株以及奥密克戎株的中和抗体滴度相较同源加强针均有提升。总体而言,接种加强针仍可以部分程度上提升群体对于奥密克戎变异毒株的保护力。

部分口服药依然有效,疫苗研制正在推进。辉瑞、BioNTech称,将继续研发一种针对奥密克戎变异株的疫苗,并预计在明年3月之前推出。辉瑞最新数据显示,新冠口服药Paxlovid降低住院率或死亡率的有效率仍为89%,且体外试验证实对奥密克戎仍有效。但中和抗体口服药或失效。北京大学北京未来基因诊断高精尖创新中心谢晓亮、曹云龙团队最新发表的研究显示,近85%的新冠中和抗体药物被奥密克戎逃逸。

发达国家疫苗覆盖率基本见顶,免疫逃逸增强扩散风险。中国国家传染病医学中心主任张文宏指出,疫苗加强接种可以提升免疫屏障,但是不能完全阻挡奥密克戎传播。已有的中国与国际数据均显示了奥密克戎变异株传播速度远高于德尔塔,虽然其致病力可能会略低于德尔塔株,但仍然会在部分病例中引起重症。接种加强针可以部分抵消奥密克戎毒株的加速传播,但是其保护率仍然较德尔塔病毒有所下降。

疫情阴影挥之不去
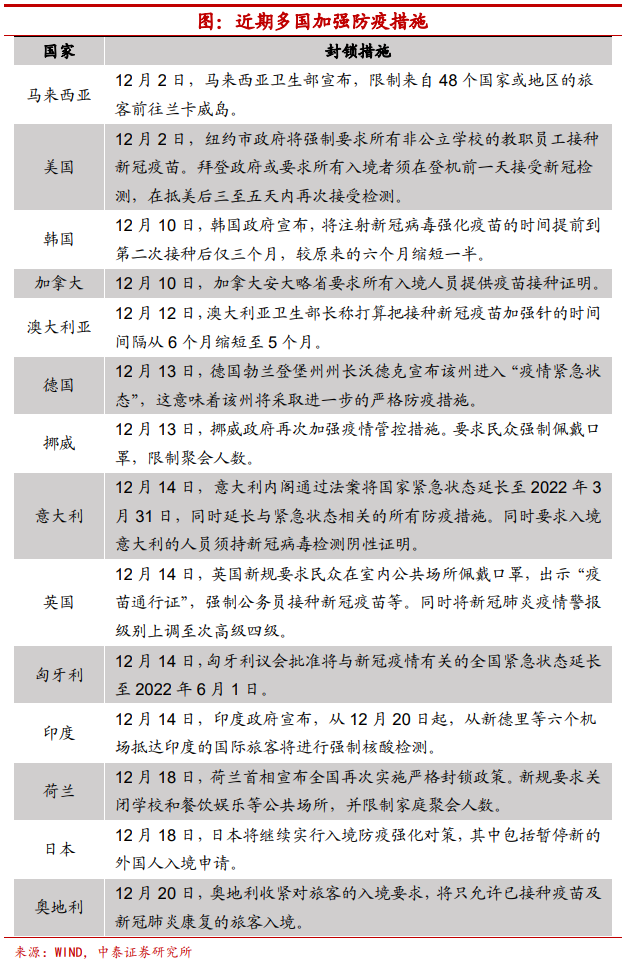
各国政府快速应对,防疫政策再度收紧。南非奥密克戎疫情披露后,当天就有超过20余个国家和地区对南非及邻国实施入境限制。随着奥密克戎在欧美等地区的蔓延和暴发,多国再次收紧了国际入境政策和国内防疫政策。如荷兰宣布全国再次实施严格封锁措施,关闭学校和餐饮娱乐等公共场所,意大利延长国家紧急状态至明年3月底。

不过,即便多数经济体疫情防控措施再度收紧,但从新冠疫情暴发以来,全球疫情演化的规律来看,新一轮疫情恐怕也很难避免。如果将全球按照发达经济体与发展中经济体分为两个组别,我们发现,若以新冠新增确诊病例来刻画疫情周期,则发达经济体和发展中经济体的疫情周期可能存在着一个季度到两个季度左右的错位。
经济、政治、交通上的中心区位使得发达经济体往往先受到新变异毒株的大举侵袭。发达经济体是世界经济、政治和交通中心,即使在疫情期间,政务和商务等往来依然较为频繁,使得更容易受到疫情侵袭。观察旅客出境目的地可以发现,无论是发达经济体还是发展中经济体的旅客,前往发达经济体都会占据出境的更大比例。此次奥密克戎变异毒株虽然首先在南非暴发,但仅仅数周就已在发达经济体有所扩散,而发展中经济体整体来看疫情迟迟未现明显反弹,可以在部分程度上佐证这一结论。
那么,从这一角度出发,由于奥密克戎变异株相较德尔塔存在免疫逃逸和更高的再感染能力,即便按照乐观估计,在疫情防控措施收紧和免疫屏障“补漏”均生效的情况下,假定发达经济体的疫情在明年初能够得到有效控制,但明年上半年发展中经济体可能仍将受到疫情的持续干扰。全球疫情短期或将挥之不去。

风险提示:政策变动,经济恢复不及预期。
(作者系中泰证券首席宏观分析师)