
{{aisd}}
AI生成 免责声明
当所有人的目光都聚焦在武汉,湖北省的另一座城市-黄冈市的新型肺炎病例近期却在不断攀升,累计确诊及死亡病例数量都已经成为仅次于武汉的湖北城市。
黄冈是否会成为下一个武汉?
1月30日,根据湖北省卫健委披露的最新数据,截至2020年1月29日24时,湖北省累计报告新型冠状病毒感染的肺炎病例4586例,其中,武汉市2261例、黄冈市496例,已治愈出院90例,死亡162例,其中,武汉市129例、黄冈市12例。

1月29日,湖北省委副书记、省长王晓东也在湖北省新型肺炎疫情防控工作新闻发布会上表示,从目前病例发生情况看,黄冈、孝感、荆门、咸宁等地形势严峻。特别是黄冈,确诊和疑似病例累计超千人,决不能让黄冈成为第二个武汉。为此,省里28日已经向黄冈派出了工作组,对其他市州已做到派出督导组全覆盖。

王晓东称,28日晚上11点,黄冈版“小汤山”医院正式启用,开始转运收治病人。截至29日17时,已将全国紧急支持力量中的11支医疗队、1535名医护人员,充实到除武汉之外的黄冈、孝感等10个市。
湖北黄冈全市31日起实行交通管制
除了加强医疗救治力量支持,黄冈市的其他防控措施也在升级。
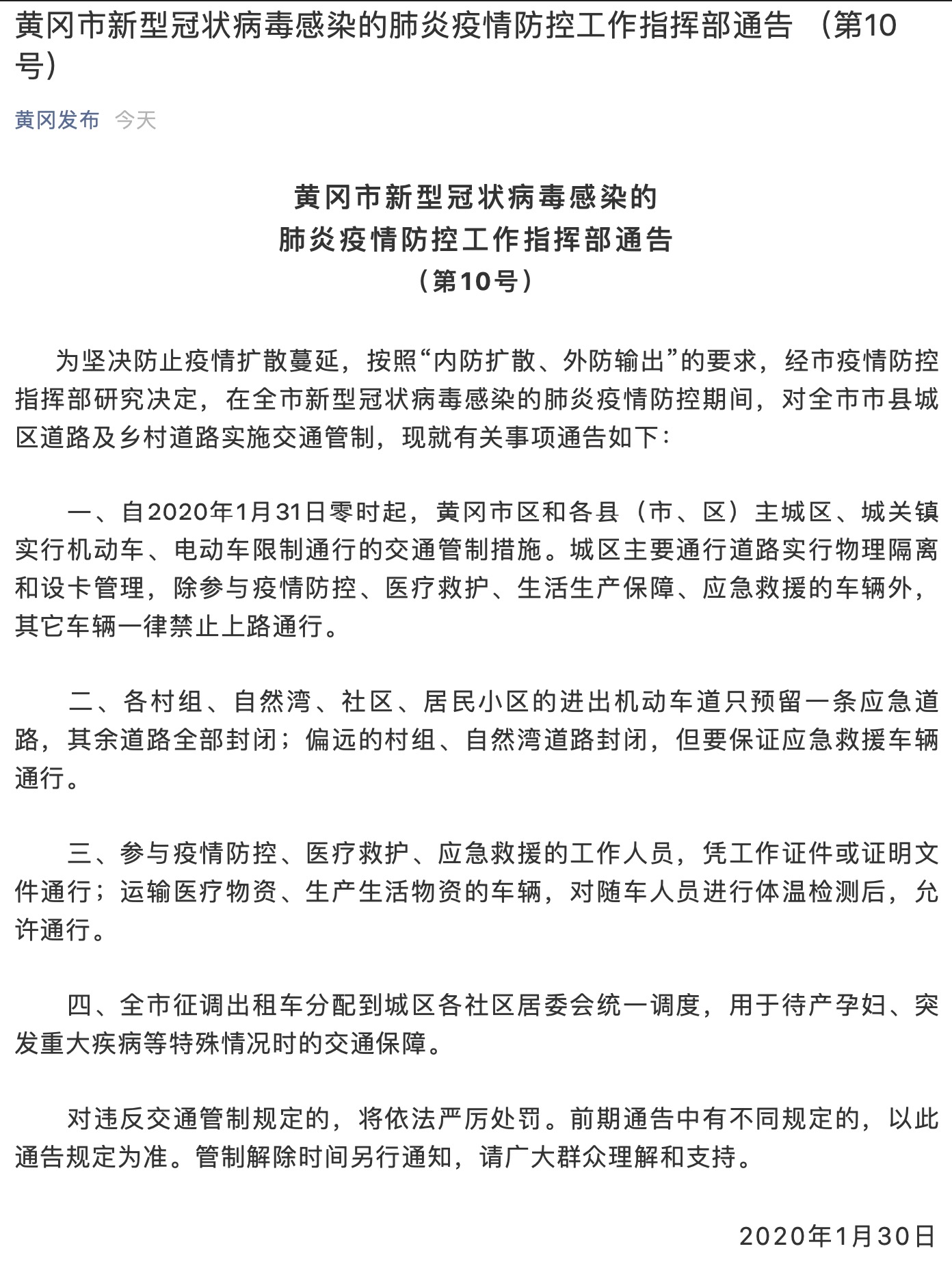
1月30日,黄冈市发布新型冠状病毒感染的肺炎疫情防控工作指挥部通告,根据通告,自2020年1月31日零时起,黄冈市区和各县(市、区)主城区、城关镇实行机动车、电动车限制通行的交通管制措施。城区主要通行道路实行物理隔离和设卡管理,除参与疫情防控、医疗救护、生活生产保障、应急救援的车辆外,其它车辆一律禁止上路通行。
通告称,对参与疫情防控、医疗救护、应急救援的工作人员,凭工作证件或证明文件通行;运输医疗物资、生产生活物资的车辆,对随车人员进行体温检测后,允许通行。

中央督查组到黄冈检查情况,却遭遇“一问三不知”
那么,“绝不成第二个武汉”的黄冈疫情控制现在到底怎么样了?
据央视报道,1月29日,中央指导组派出督查组,赶赴黄冈市进行督查核查。当问到定点医院收治能力床位数量、核酸检测能力时,当地卫健委主任要么沉默,要么含糊其辞,一问三不知。
以下为督察组、记者与黄冈市主管部门负责人采访对话实录:
督查组:“总量能接待多少人?”
黄冈市卫健委主任:……(沉默)

督查组:“唐主任,你是主任还是副主任?”
卫健委主任:“因为我们有个(主管)医疗的...”
督查组:“您是主任,一把手。”
卫健委主任:“对对对。”
黄冈市疾控中心主任:“118。”
卫健委主任:“我记得是200人左右。”
督查组:“到底多少?”
疾控中心主任:“118。”
记者:两位负责人都含糊其辞....当地主管部门对定点医院的收治能力和具体床位数却并不太清楚。
督查组:“现在收了多少人?”
疾控中心主任:“现在收了多少人,我不太清楚。”
卫健委主任:(打电话...)“他马上来,这个我们专门有人在那里负责收治。”
记者:“刚才在说具体床位的时候,您一直在打电话问。”
卫健委主任:“是呀,我是问他收治了多少病人....我并不是床位数那个....现在每天都在变化,知道吧。”
记者:“您掌握这些情况吗?”
卫健委主任:“那我不知道,我搞不清楚。”

记者:“你觉得这是个很细节的问题吗?”
卫健委主任:“因为收治病人我们是这样的,我只知道有多少张床位,你非要问我收治了多少病人……”
记者:黄冈市眼下疑似病例已经超过1000人。但是检查中,当地无论是疾控中心的负责人还是卫生健康委员会的负责人,都给不出核酸检测能力的明确数据。
督查组:“你说这个情况你不掌握,你不知道黄冈现在到底能检查多少?你疾控中心是不是要首先掌握这个情况?唐主任,你掌握这个数字吗?”
卫健委主任:“这之前也找不到方向。”

据央视报道,在反复多次核实后,督察组终于掌握黄冈市核酸检测能力的最终数据。督察组要求黄冈市根据中央指导组提出的意见,加快疑似病例送检进度,同时要对标对表党中央国务院部署,在落地落细落实上下更大功夫,尤其要做到数字准、情况明,最大程度确保疑似病例、确诊病例分开安置,疑似病例单间安置。
据悉,黄冈市已于当天下发文件,要求各县市限期完成疑似病例采样送检工作。

根本原因在于部分生产经营者主体责任未得到有效落实,也暴露出有的地方属地管理责任履行不到位,发现问题的能力不足,日常监督检查存在短板漏洞。
跨国公司负责人表示,愿继续深耕中国市场,持续扩大对华投资。
多款国内首创技术产品来自武汉。
一些导师因为课题繁重会把一部分工作交给学生,这可能引发师生之间的紧张关系。在当前的并轨培养模式下,专业型硕士面临着临床工作、科研任务和学业压力多重负荷。
MiniMax发布上市后首份成绩单;OpenAI发布大模型GPT-5.4。